HOME   LIST
‹–   –›

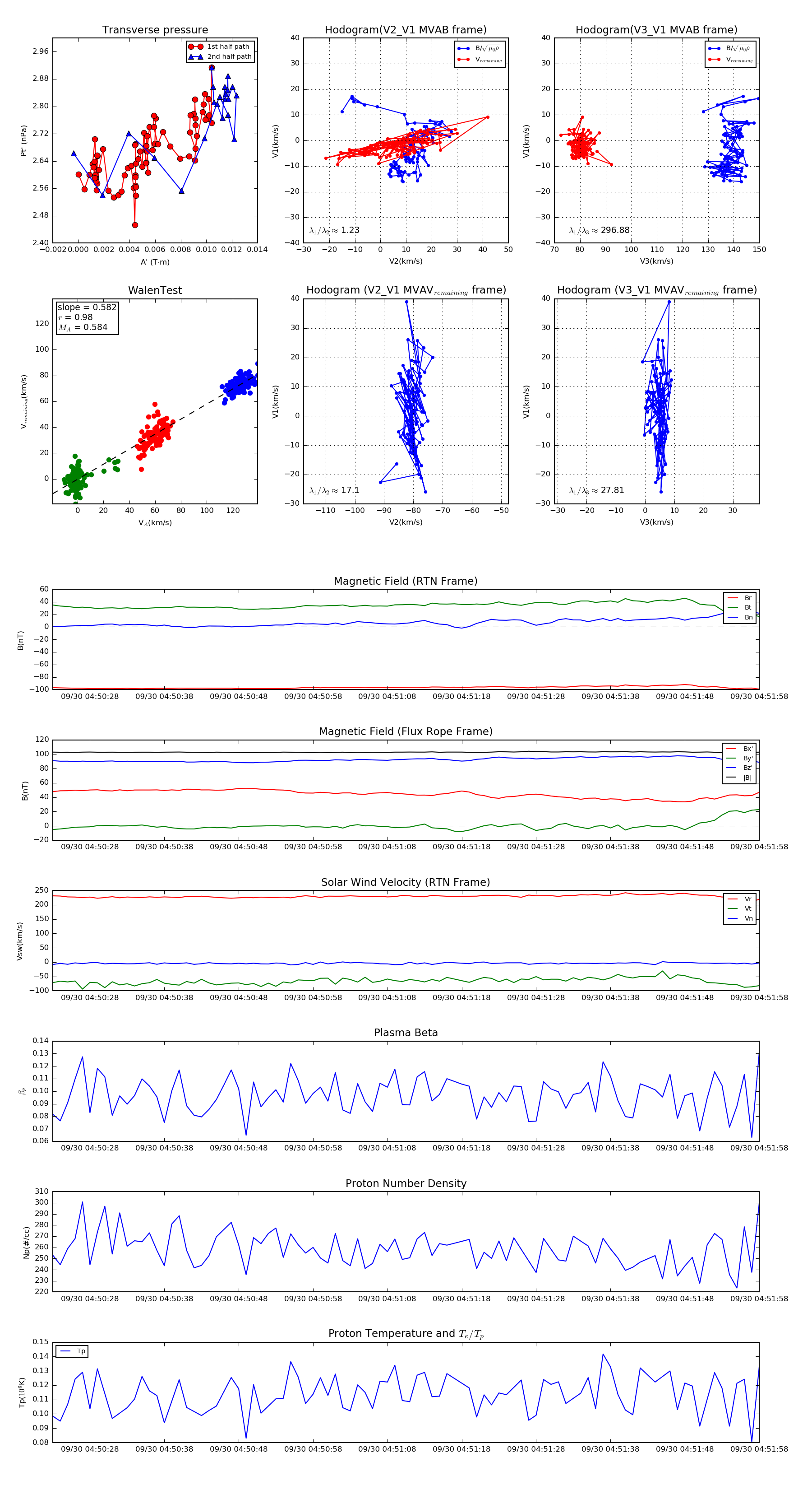
Flux Rope in 2020

Flux Rope Event 2020-09-30 04:50:23 ~ 2020-09-30 04:51:58 (96 seconds)


plot