HOME   LIST
‹–   –›

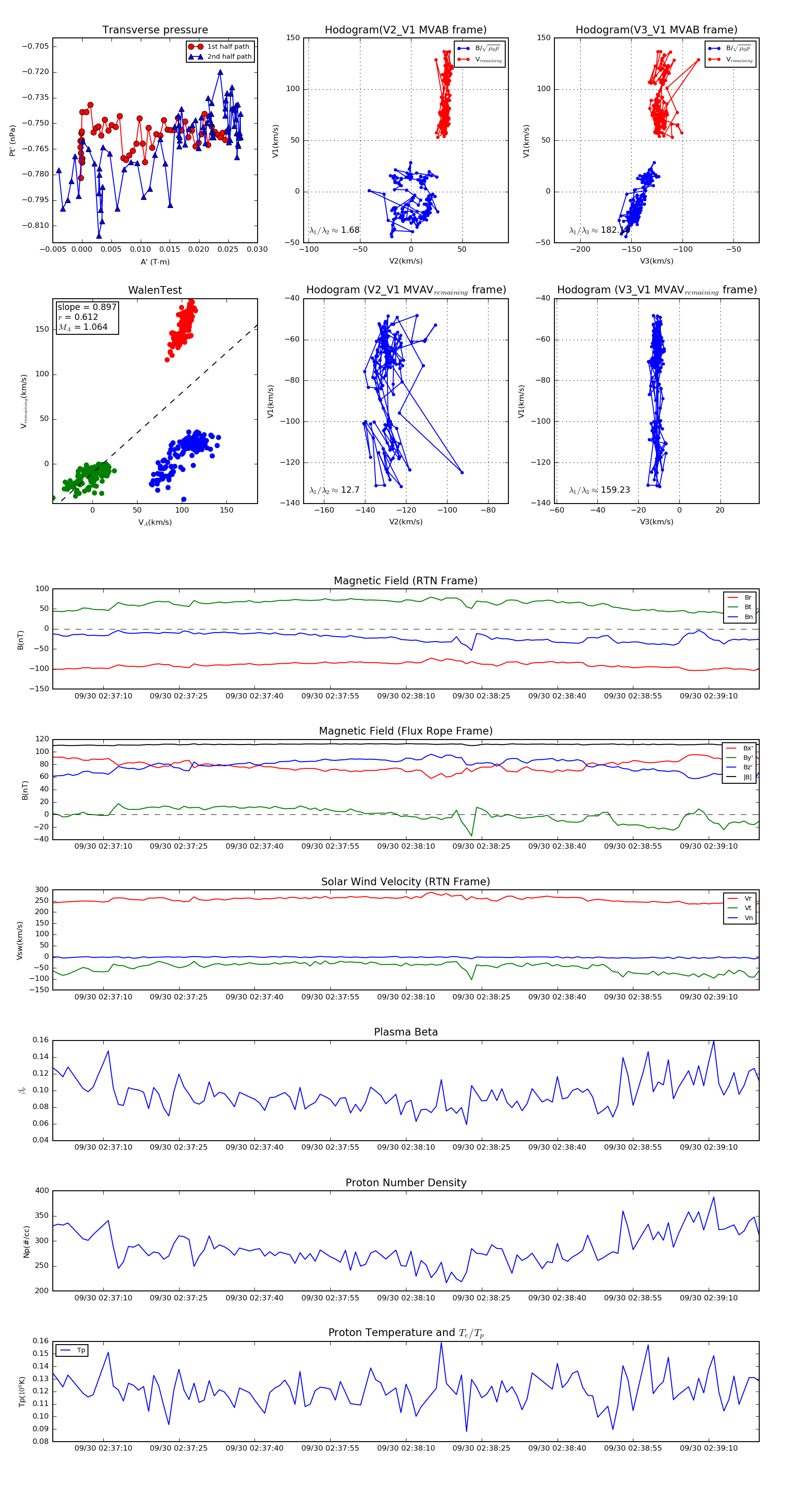
Flux Rope in 2020

Flux Rope Event 2020-09-30 02:37:00 ~ 2020-09-30 02:39:20 (141 seconds)


plot