HOME   LIST
‹–   –›

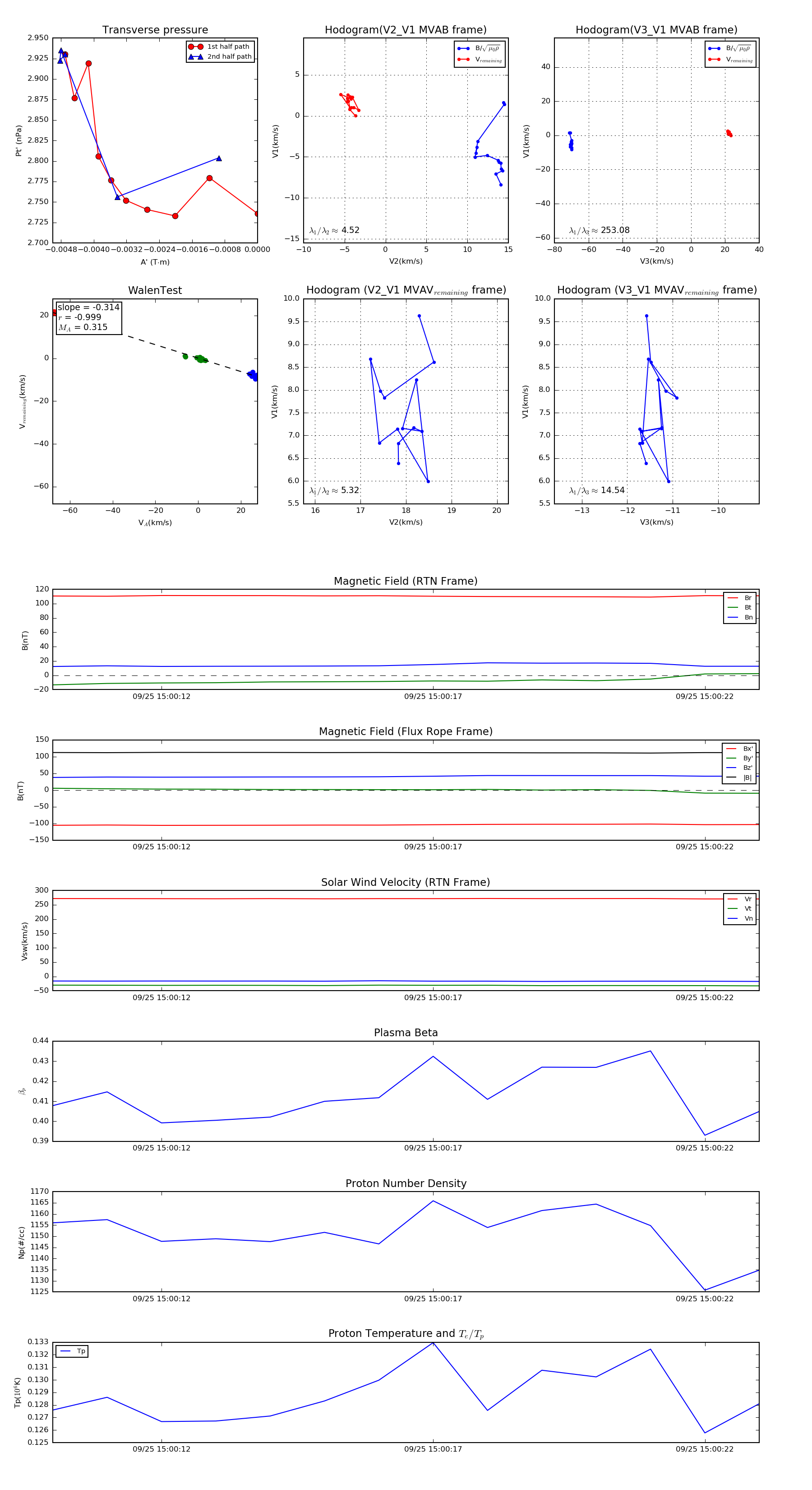
Flux Rope in 2020

Flux Rope Event 2020-09-25 15:00:10 ~ 2020-09-25 15:00:23 (14 seconds)


plot