HOME   LIST
‹–   –›

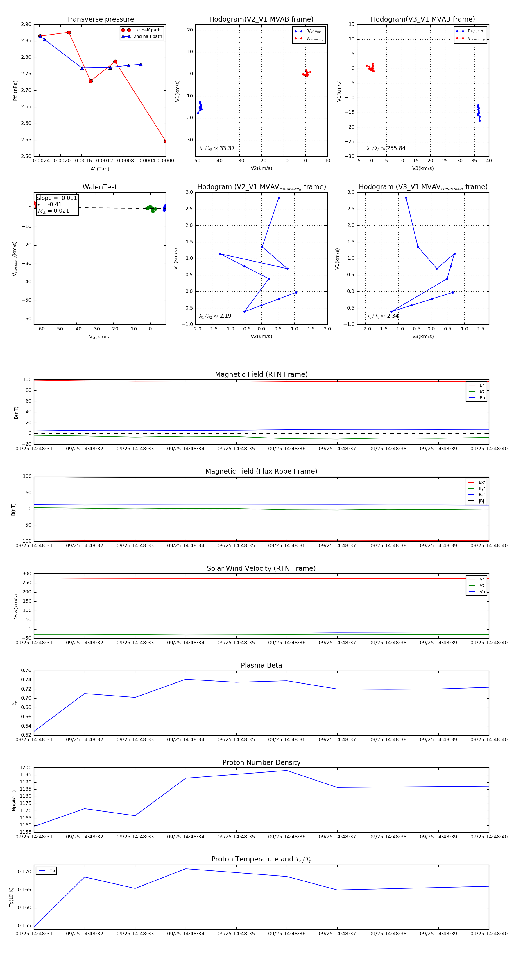
Flux Rope in 2020

Flux Rope Event 2020-09-25 14:48:31 ~ 2020-09-25 14:48:40 (10 seconds)


plot