HOME   LIST
‹–   –›

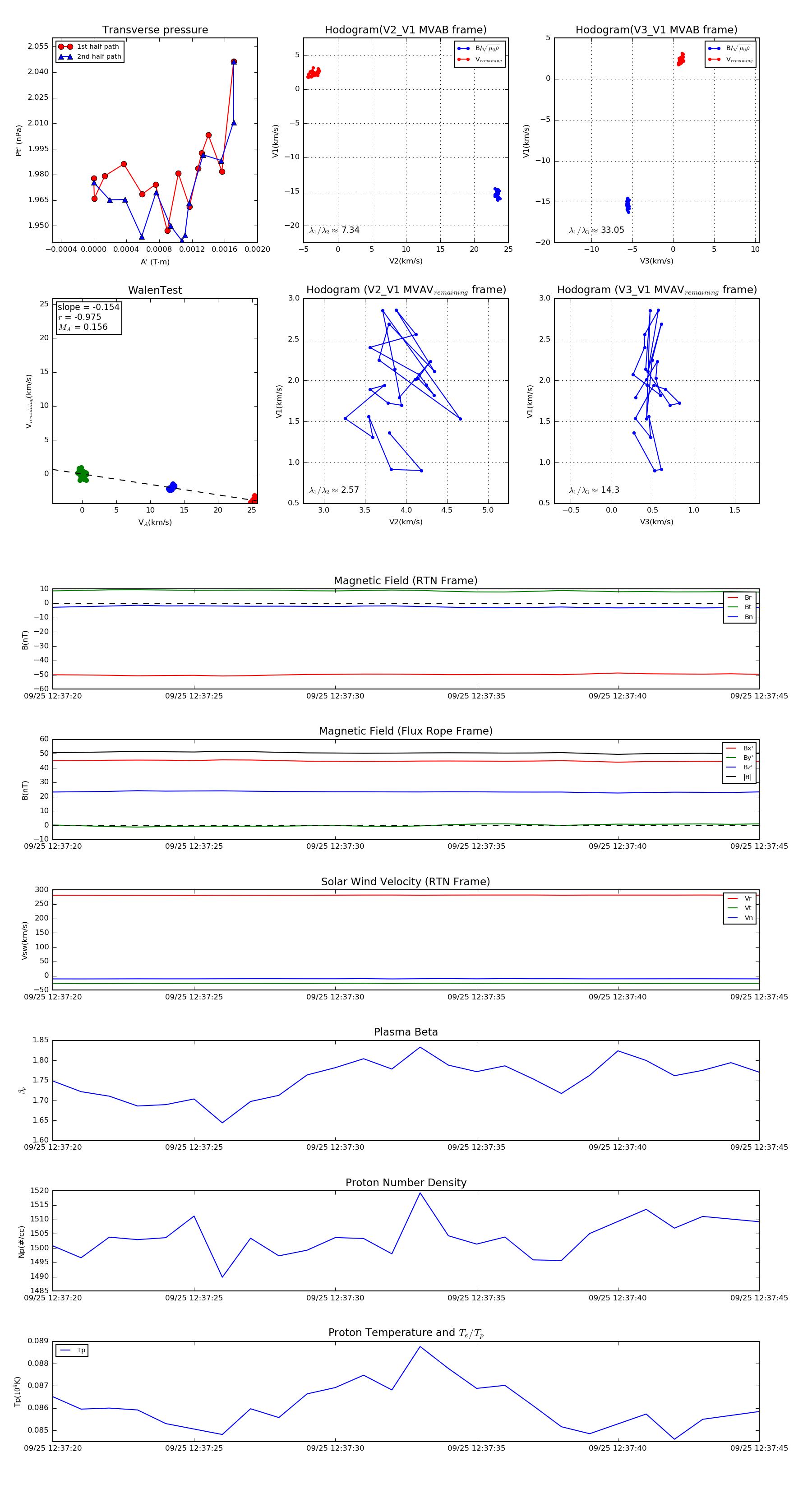
Flux Rope in 2020

Flux Rope Event 2020-09-25 12:37:20 ~ 2020-09-25 12:37:45 (26 seconds)


plot