HOME   LIST
‹–   –›

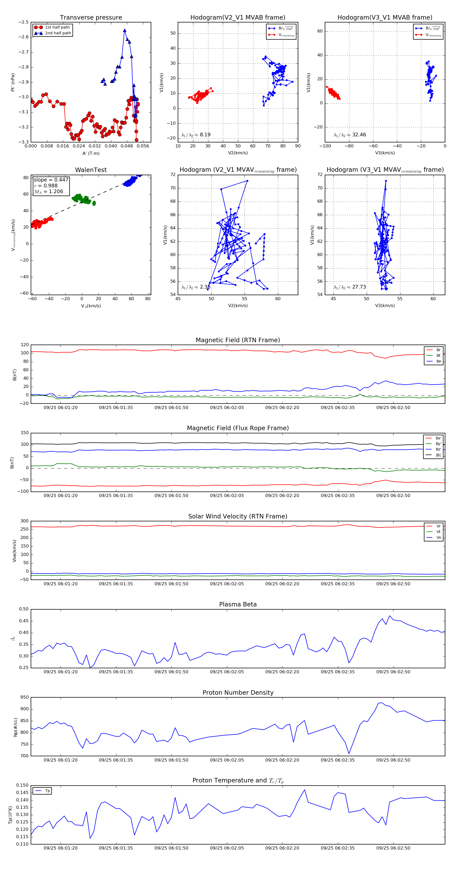
Flux Rope in 2020

Flux Rope Event 2020-09-25 06:01:12 ~ 2020-09-25 06:03:04 (113 seconds)


plot