HOME   LIST
‹–   –›

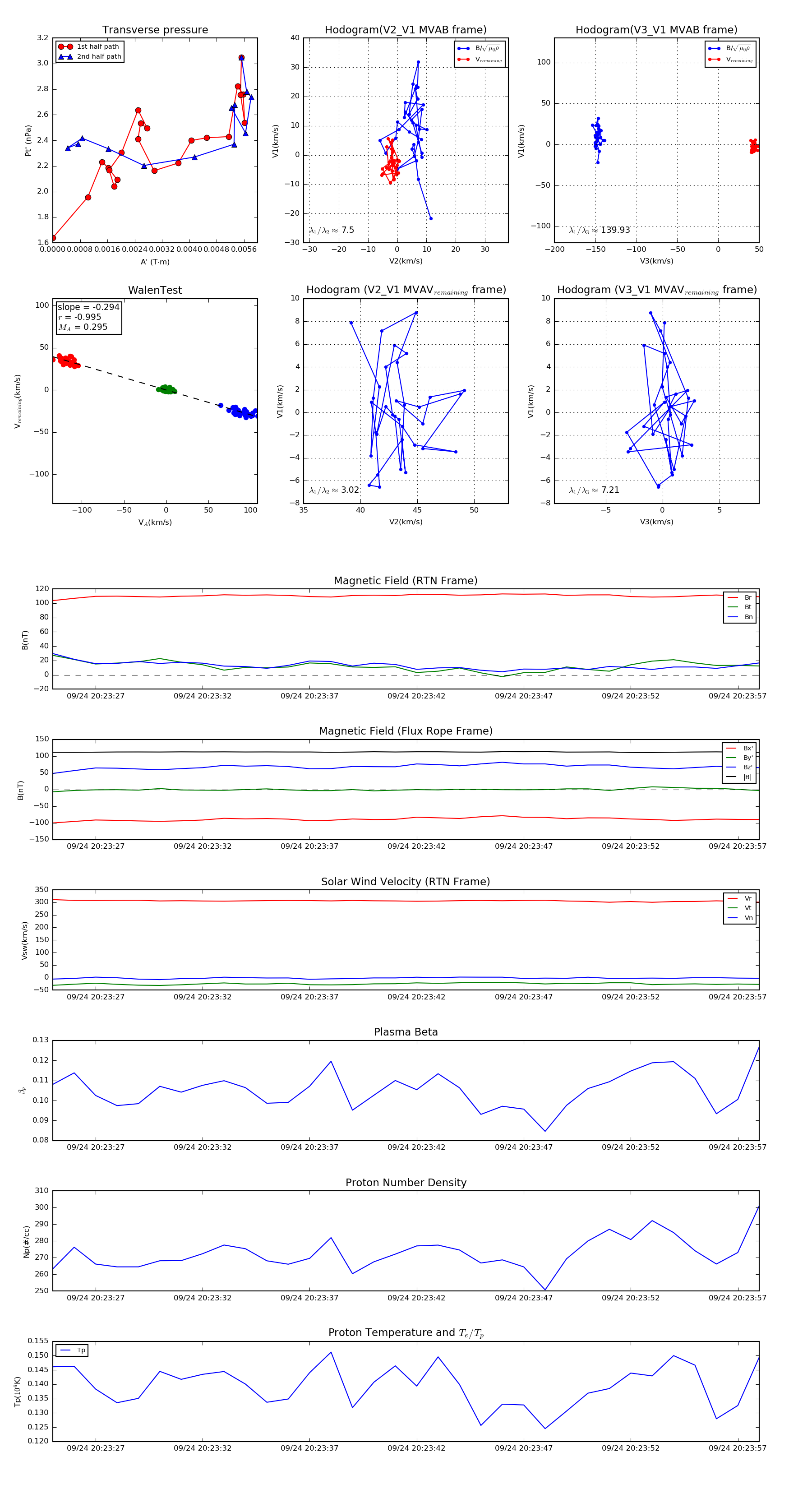
Flux Rope in 2020

Flux Rope Event 2020-09-24 20:23:25 ~ 2020-09-24 20:23:58 (34 seconds)


plot