HOME   LIST
‹–   –›

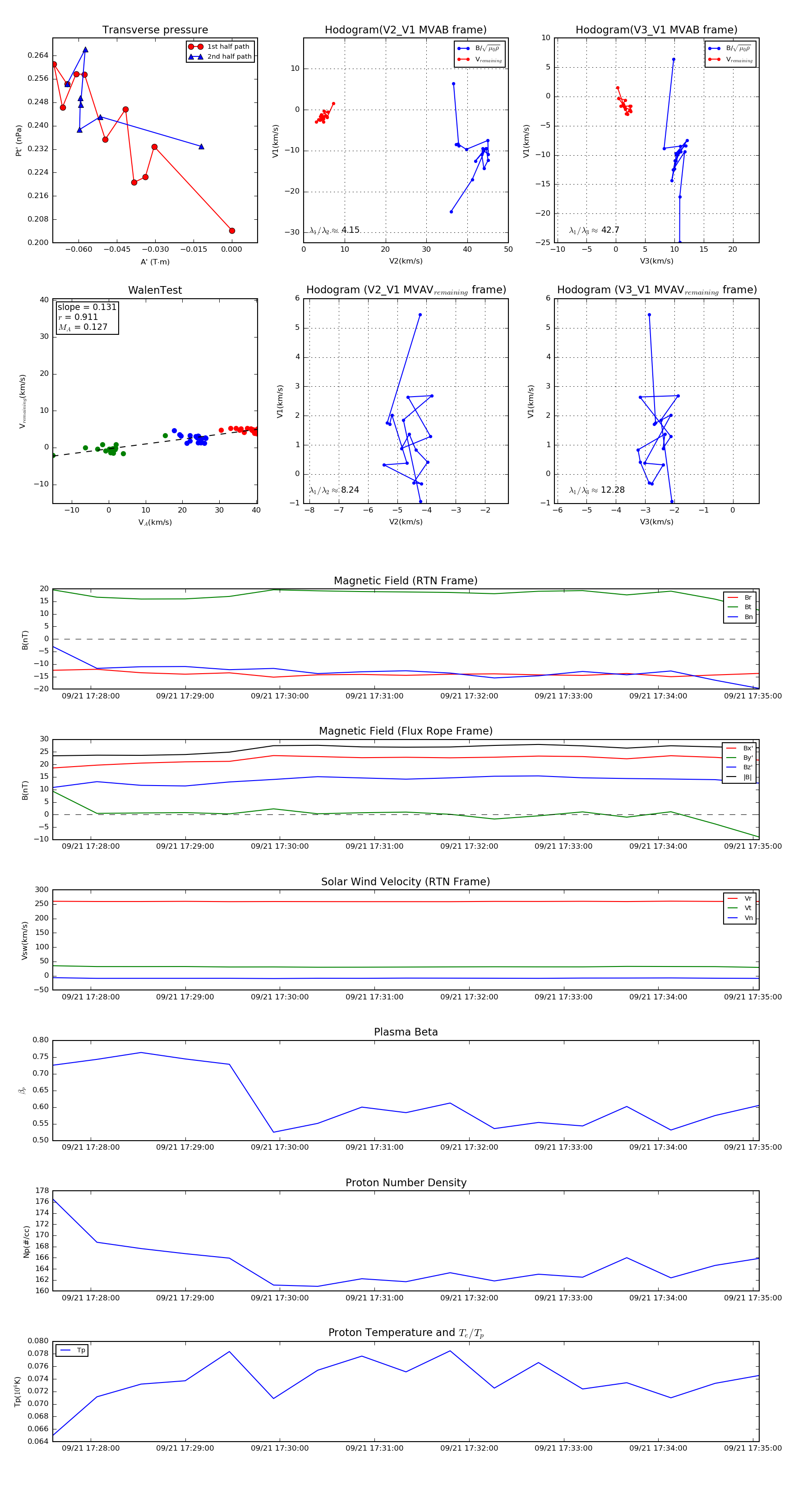
Flux Rope in 2020

Flux Rope Event 2020-09-21 17:27:36 ~ 2020-09-21 17:35:04 (449 seconds)


plot