HOME   LIST
‹–   –›

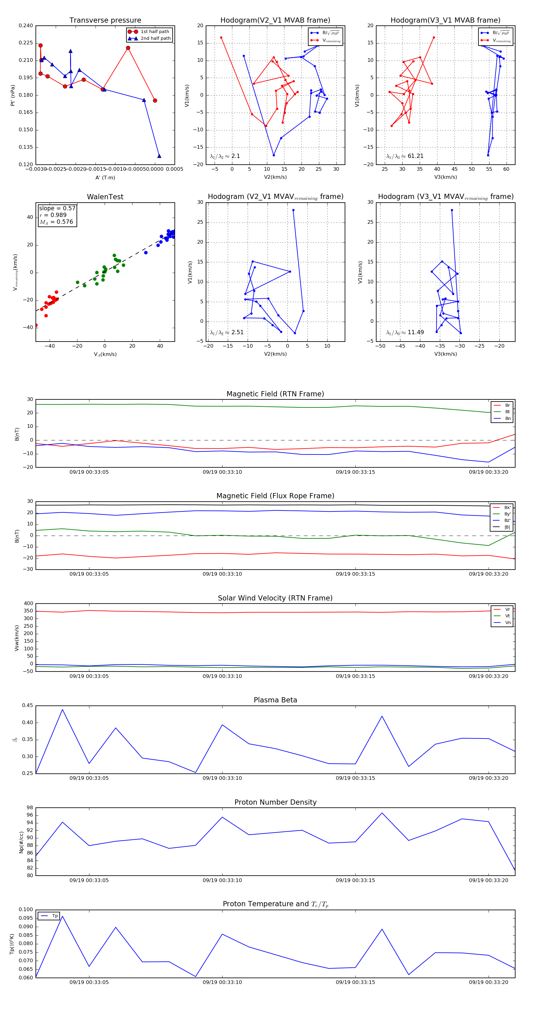
Flux Rope in 2020

Flux Rope Event 2020-09-19 00:33:03 ~ 2020-09-19 00:33:21 (19 seconds)


plot