HOME   LIST
‹–   –›

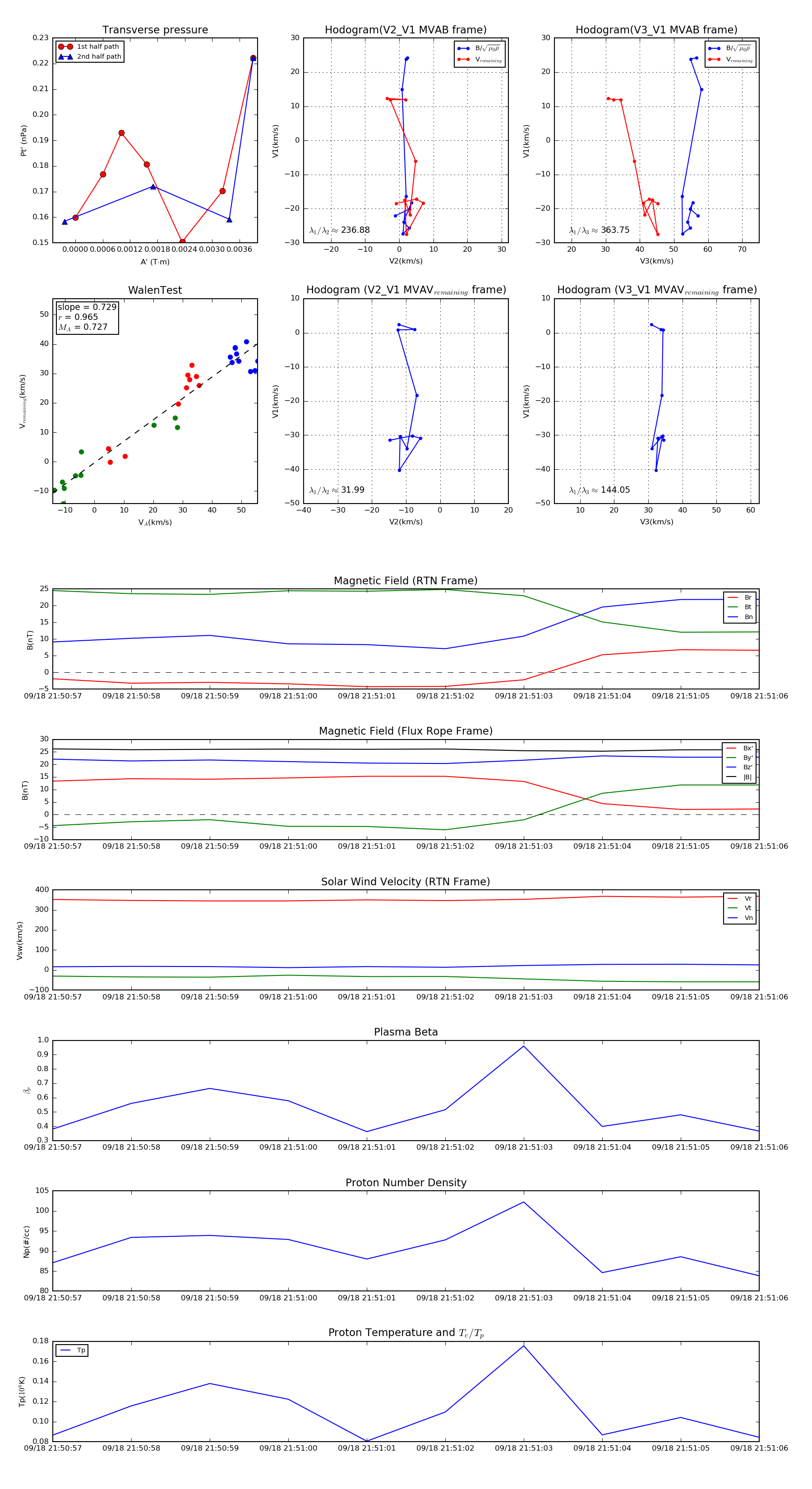
Flux Rope in 2020

Flux Rope Event 2020-09-18 21:50:57 ~ 2020-09-18 21:51:06 (10 seconds)


plot