HOME   LIST
‹–   –›

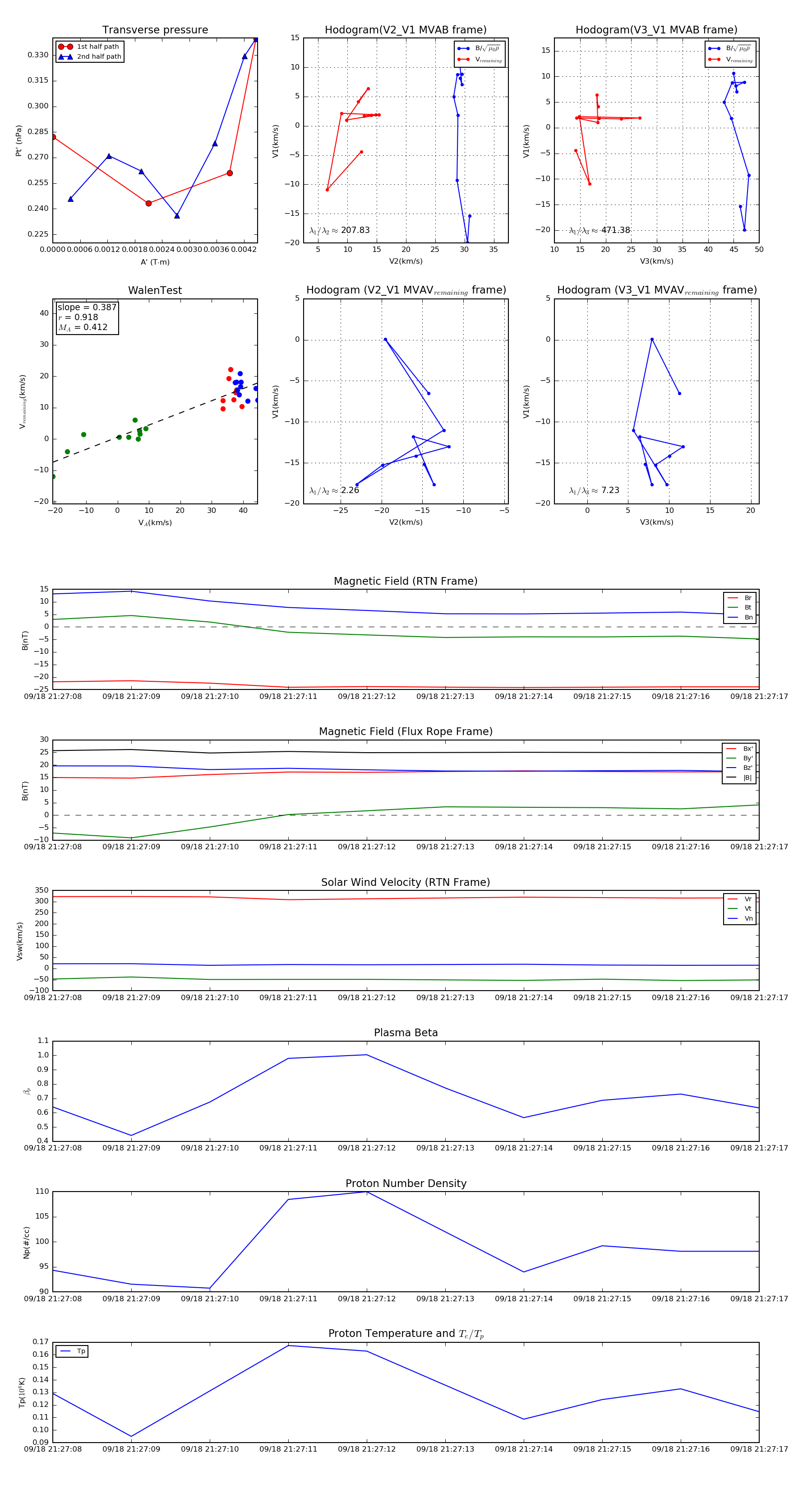
Flux Rope in 2020

Flux Rope Event 2020-09-18 21:27:08 ~ 2020-09-18 21:27:17 (10 seconds)


plot