HOME   LIST
‹–   –›

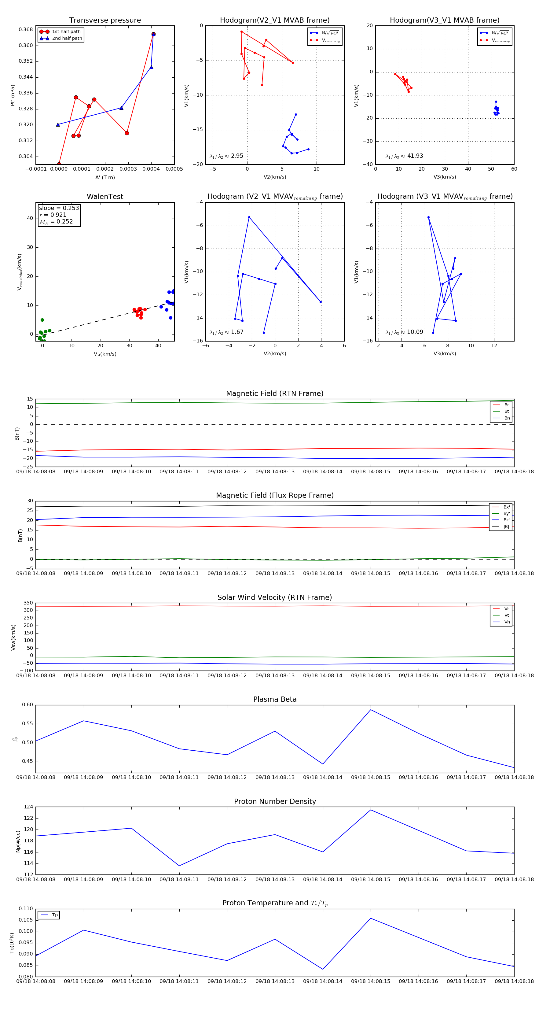
Flux Rope in 2020

Flux Rope Event 2020-09-18 14:08:08 ~ 2020-09-18 14:08:18 (11 seconds)


plot