HOME   LIST
‹–   –›

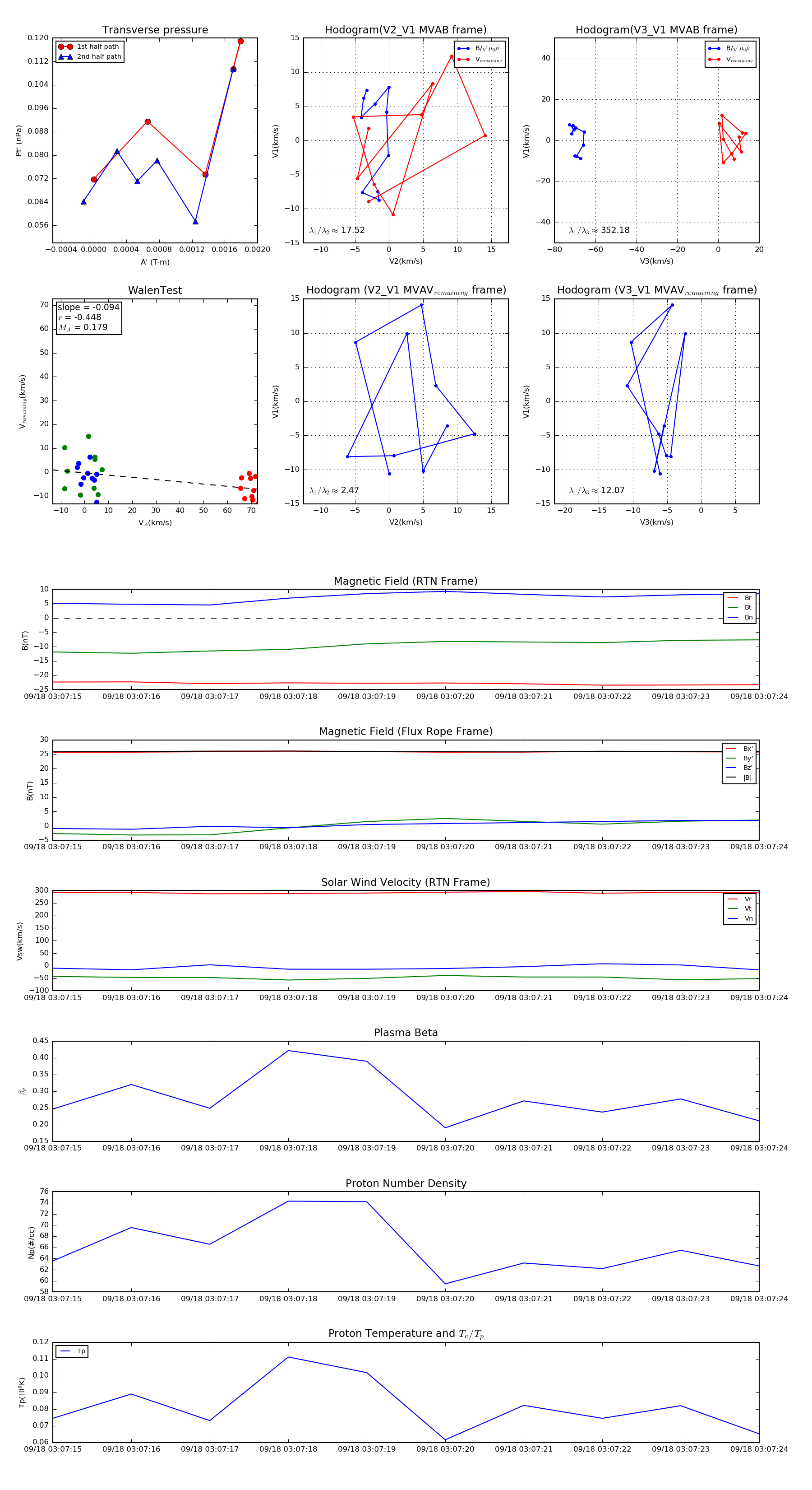
Flux Rope in 2020

Flux Rope Event 2020-09-18 03:07:15 ~ 2020-09-18 03:07:24 (10 seconds)


plot