HOME   LIST
‹–   –›

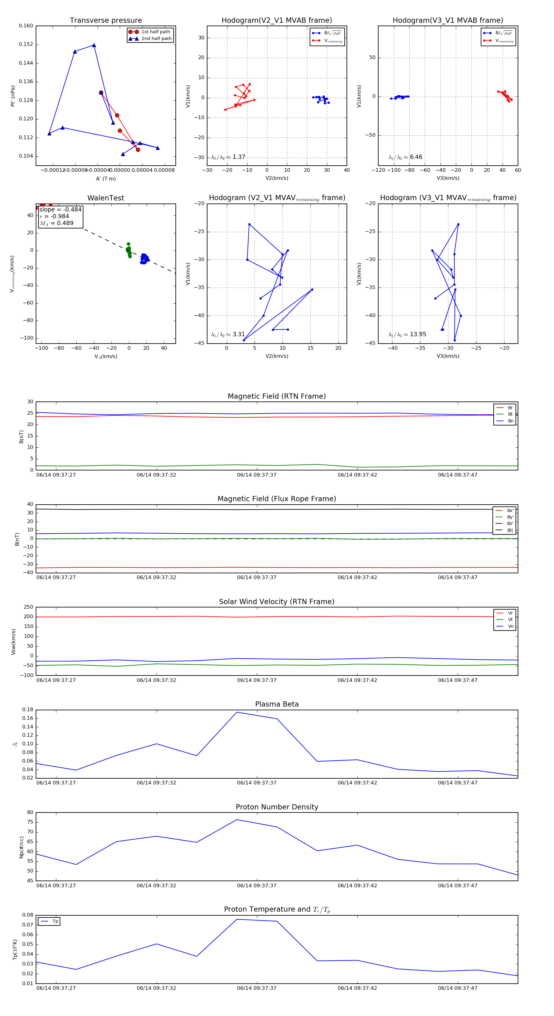
Flux Rope in 2020

Flux Rope Event 2020-06-14 09:37:26 ~ 2020-06-14 09:37:50 (25 seconds)


plot