HOME   LIST
‹–   –›

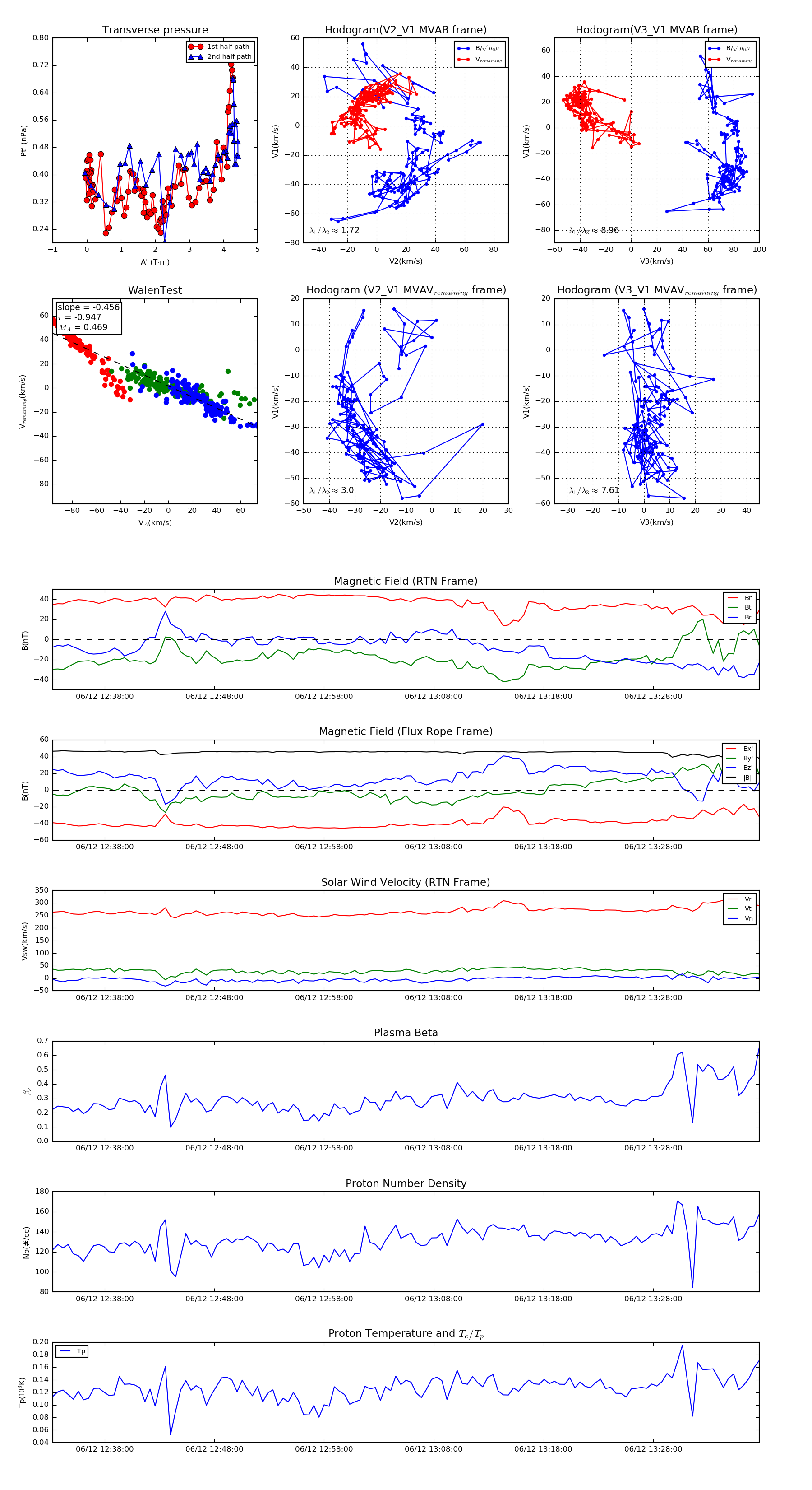
Flux Rope in 2020

Flux Rope Event 2020-06-12 12:33:16 ~ 2020-06-12 13:37:40 (3865 seconds)


plot