HOME   LIST
‹–   –›

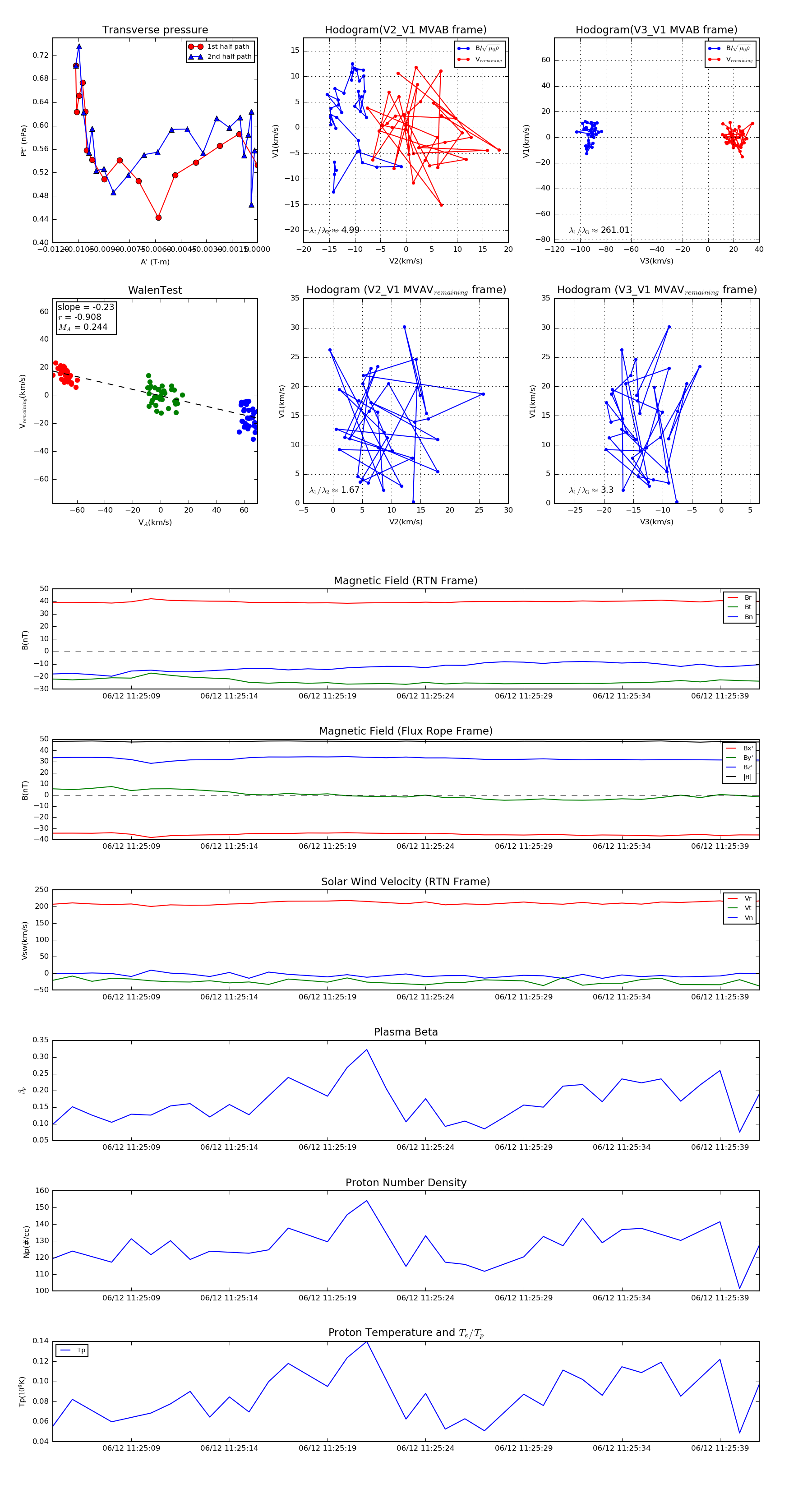
Flux Rope in 2020

Flux Rope Event 2020-06-12 11:25:05 ~ 2020-06-12 11:25:41 (37 seconds)


plot