HOME   LIST
‹–   –›

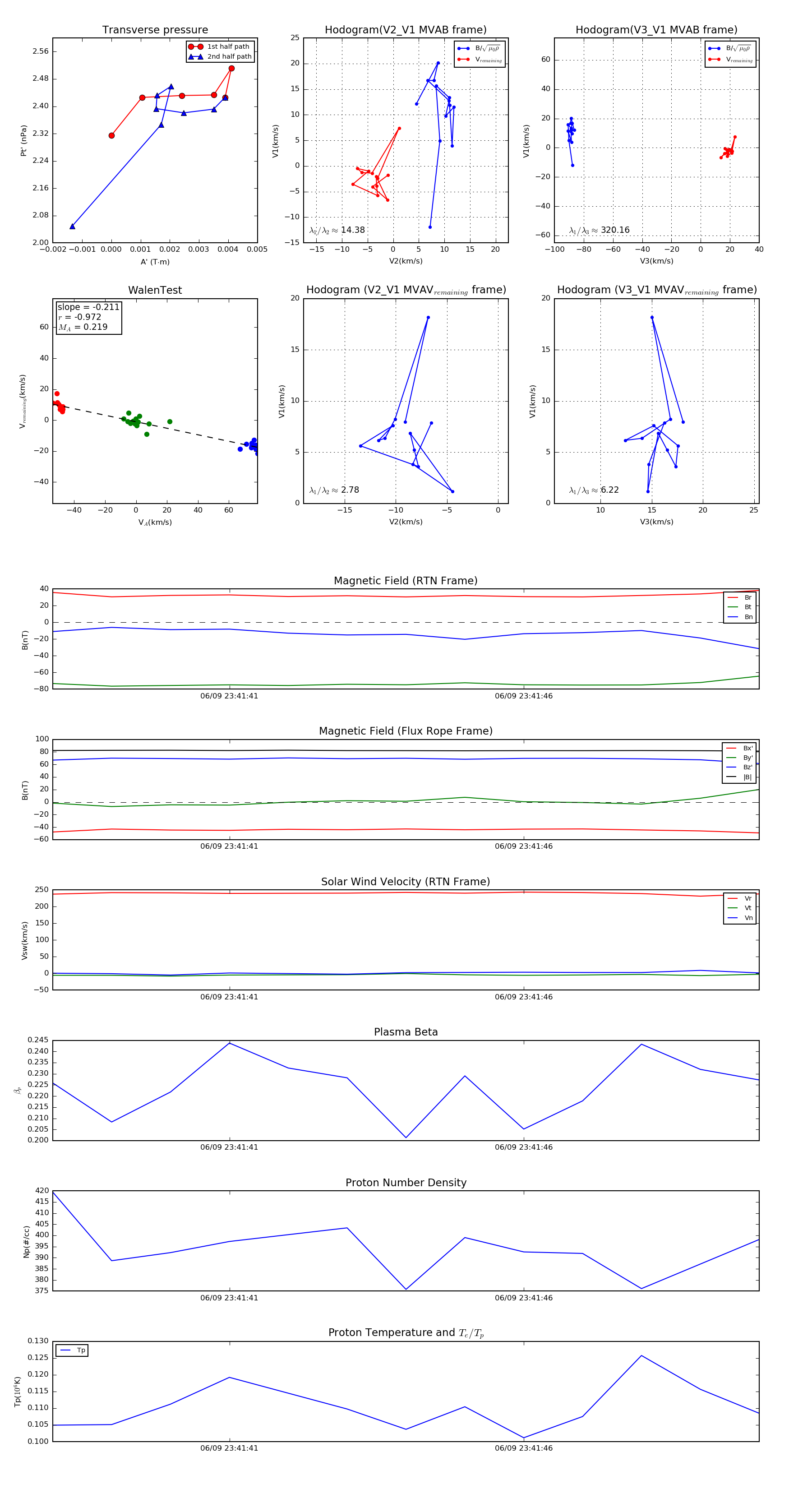
Flux Rope in 2020

Flux Rope Event 2020-06-09 23:41:38 ~ 2020-06-09 23:41:50 (13 seconds)


plot