HOME   LIST
‹–   –›

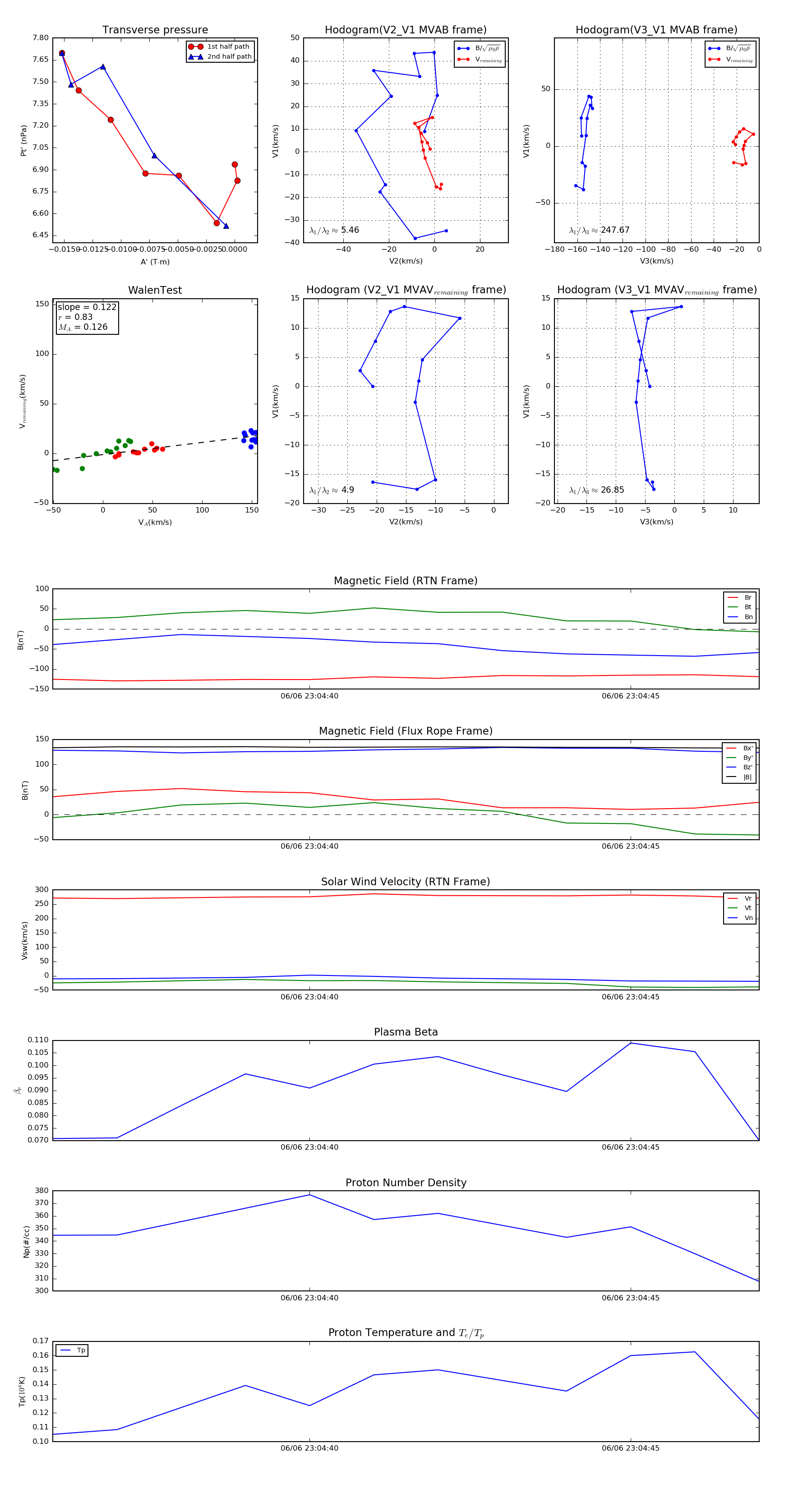
Flux Rope in 2020

Flux Rope Event 2020-06-06 23:04:36 ~ 2020-06-06 23:04:47 (12 seconds)


plot