HOME   LIST
‹–   –›

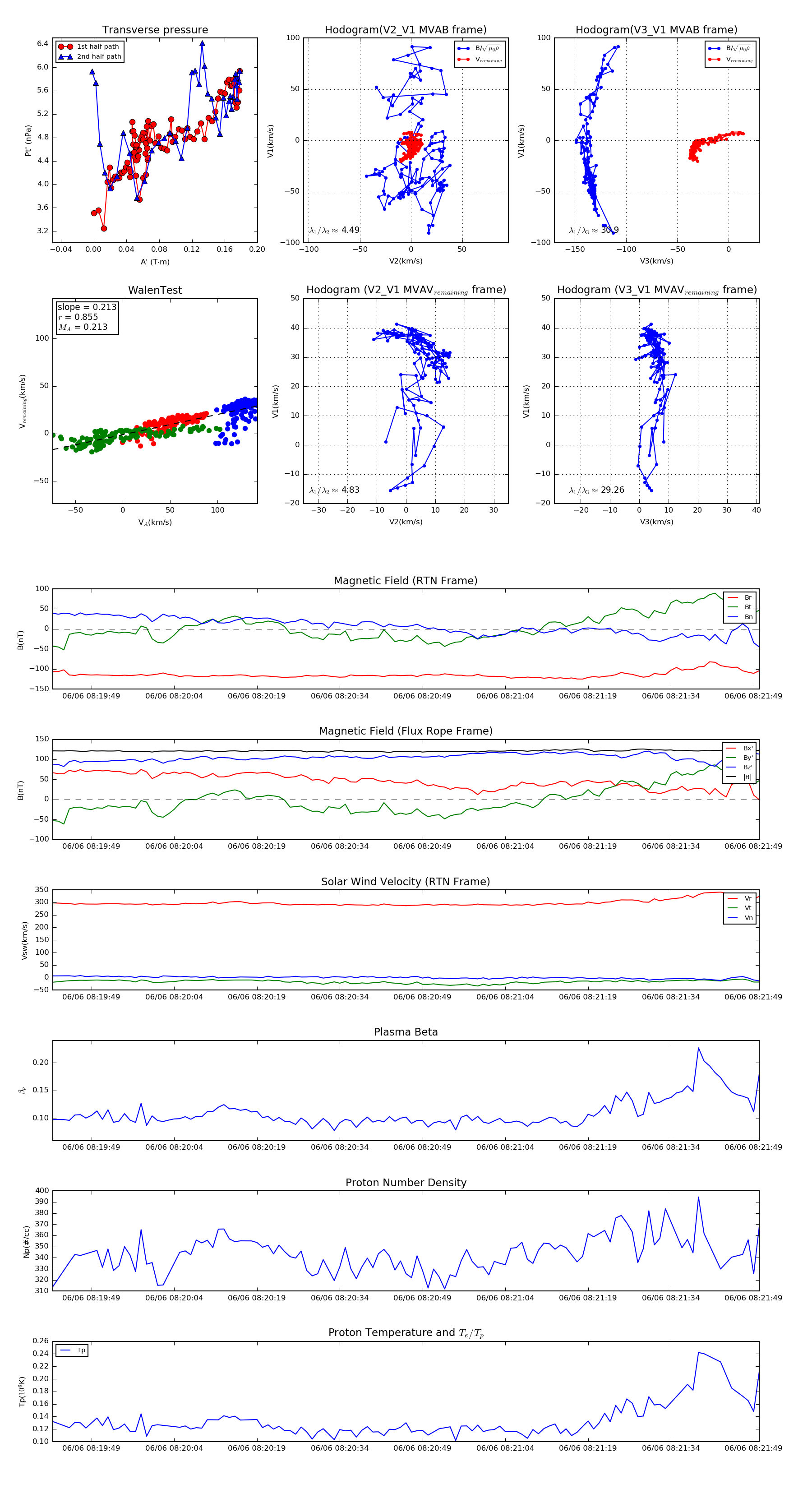
Flux Rope in 2020

Flux Rope Event 2020-06-06 08:19:42 ~ 2020-06-06 08:21:50 (129 seconds)


plot