HOME   LIST
‹–   –›

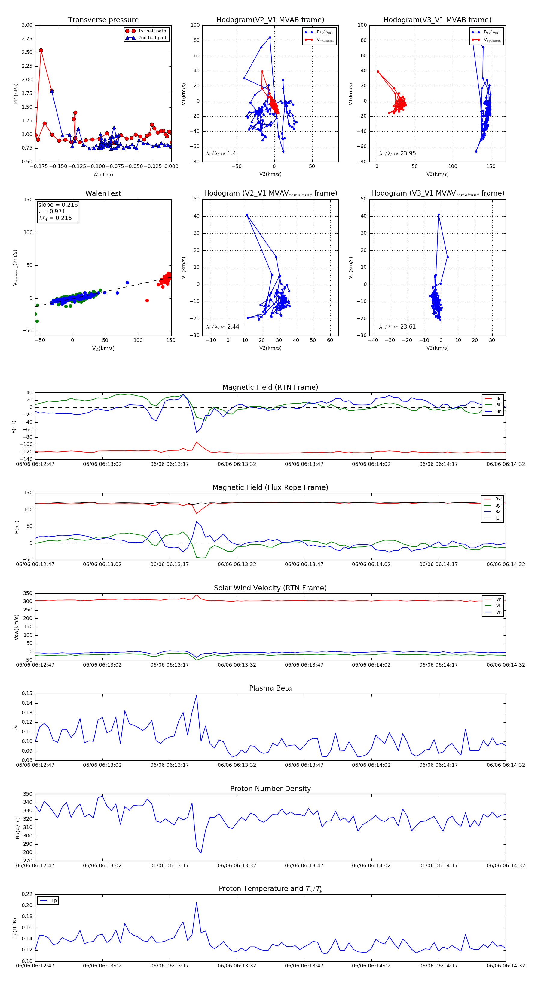
Flux Rope in 2020

Flux Rope Event 2020-06-06 06:12:47 ~ 2020-06-06 06:14:32 (106 seconds)


plot