HOME   LIST
‹–   –›

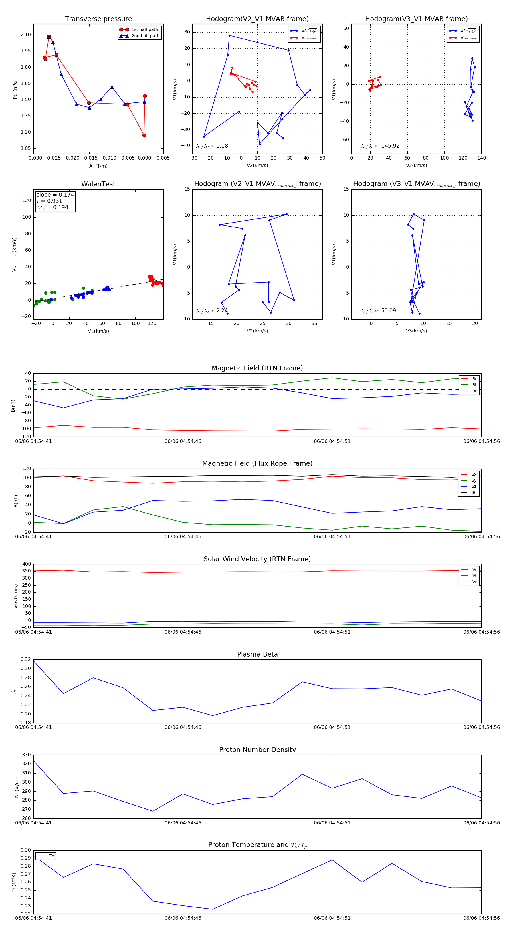
Flux Rope in 2020

Flux Rope Event 2020-06-06 04:54:41 ~ 2020-06-06 04:54:56 (16 seconds)


plot