HOME   LIST
‹–   –›

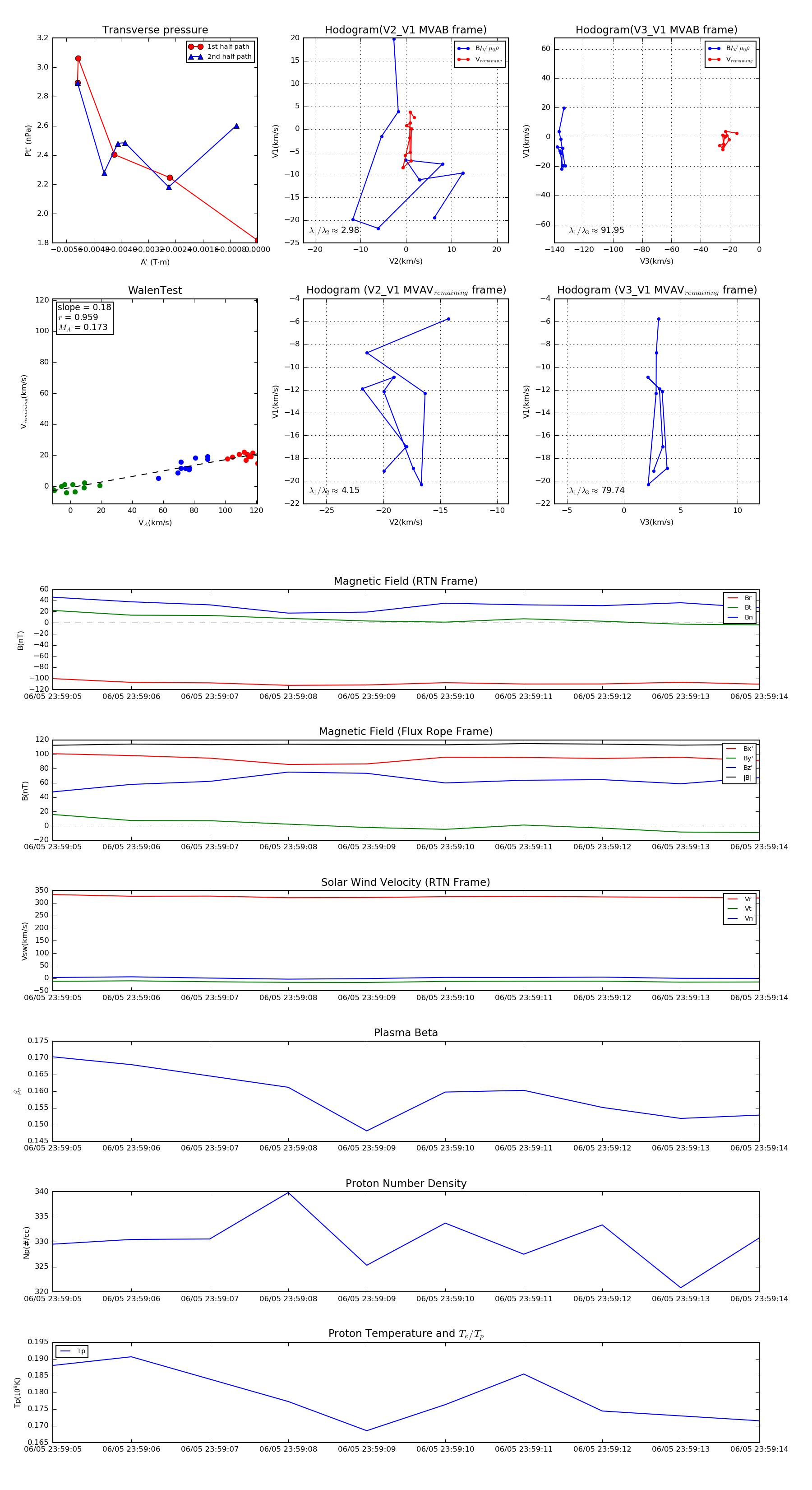
Flux Rope in 2020

Flux Rope Event 2020-06-05 23:59:05 ~ 2020-06-05 23:59:14 (10 seconds)


plot