HOME   LIST
‹–   –›

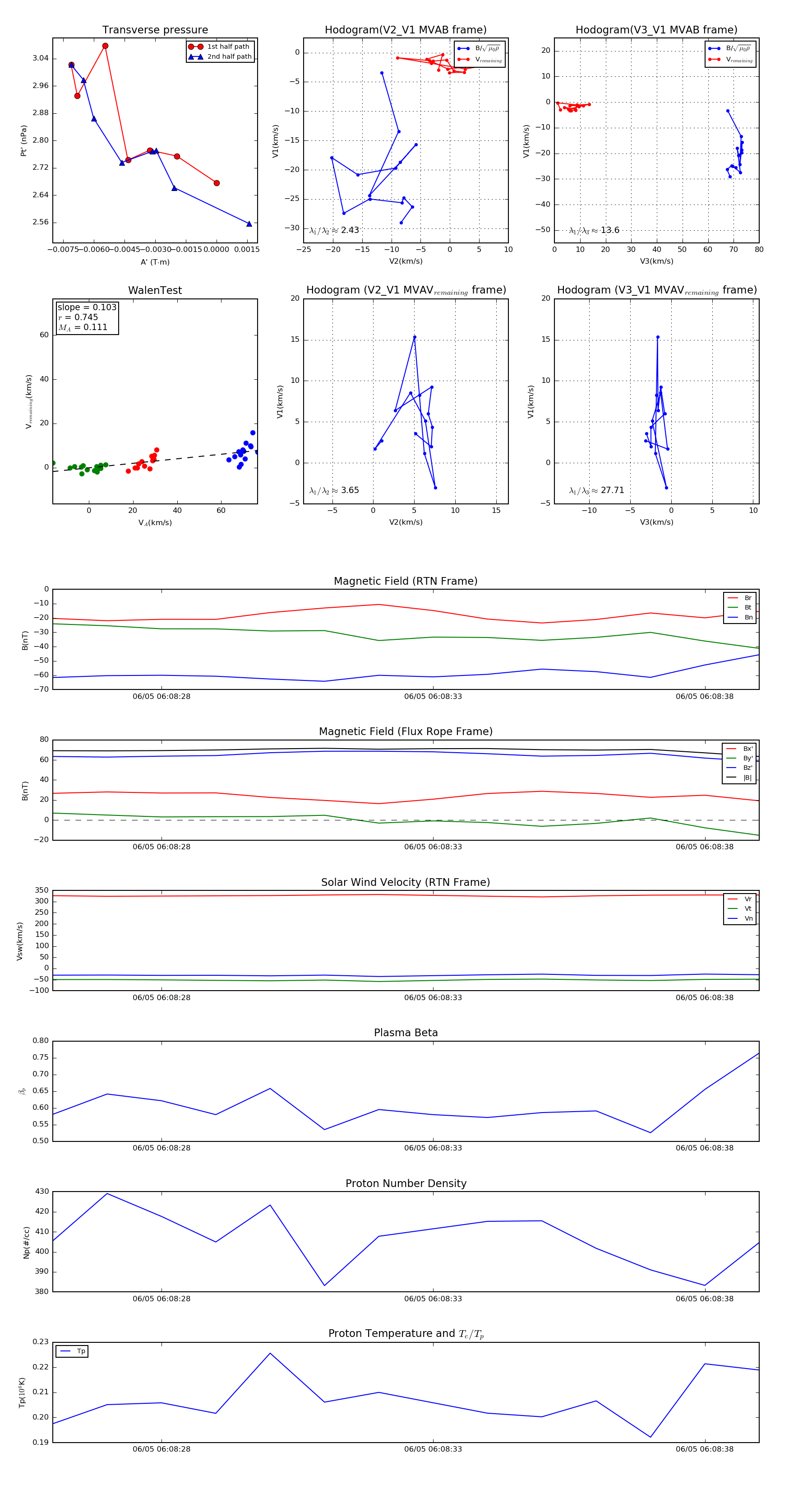
Flux Rope in 2020

Flux Rope Event 2020-06-05 06:08:26 ~ 2020-06-05 06:08:39 (14 seconds)


plot