HOME   LIST
‹–   –›

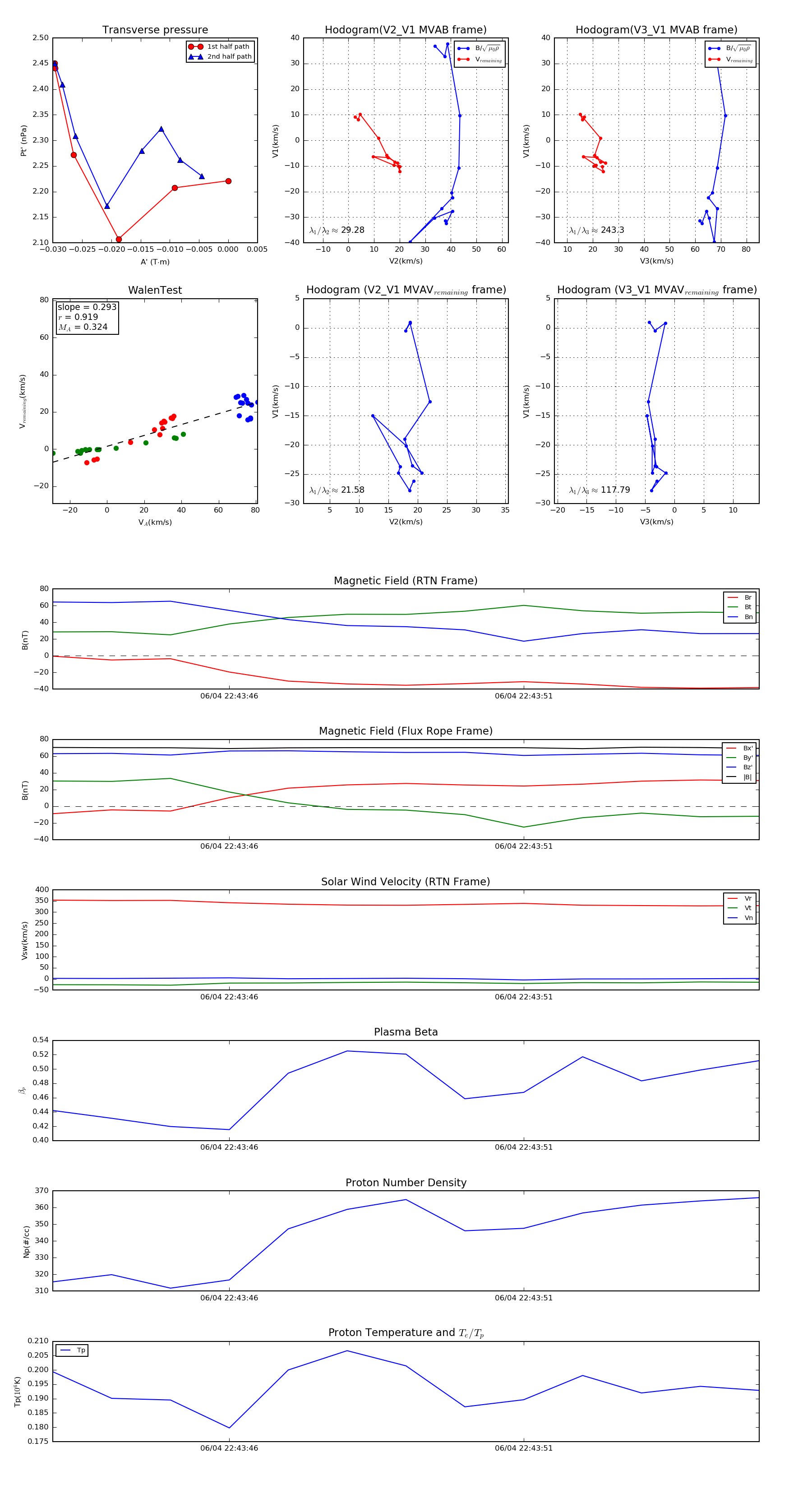
Flux Rope in 2020

Flux Rope Event 2020-06-04 22:43:43 ~ 2020-06-04 22:43:55 (13 seconds)


plot