HOME   LIST
‹–   –›

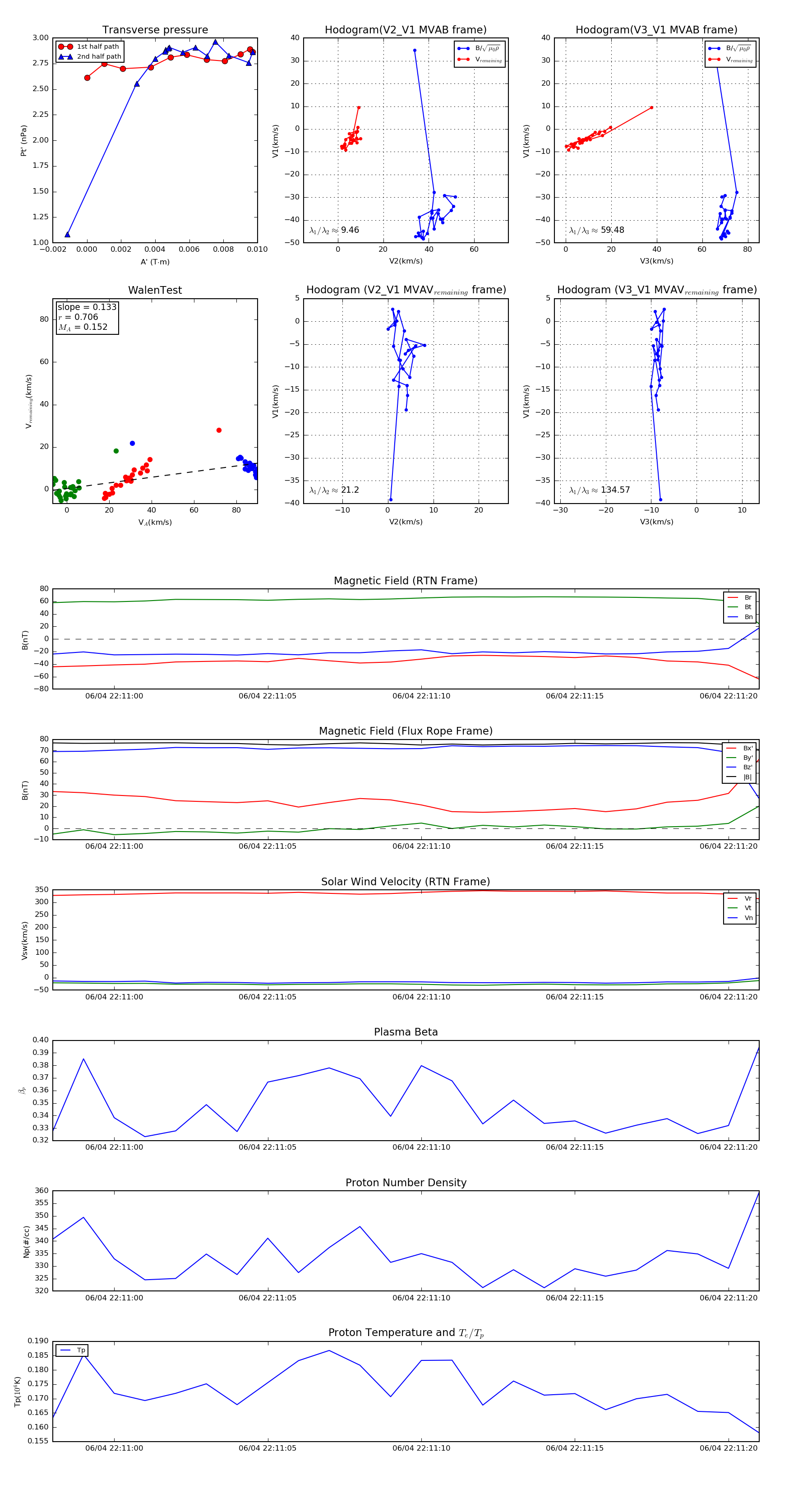
Flux Rope in 2020

Flux Rope Event 2020-06-04 22:10:58 ~ 2020-06-04 22:11:21 (24 seconds)


plot