HOME   LIST
‹–   –›

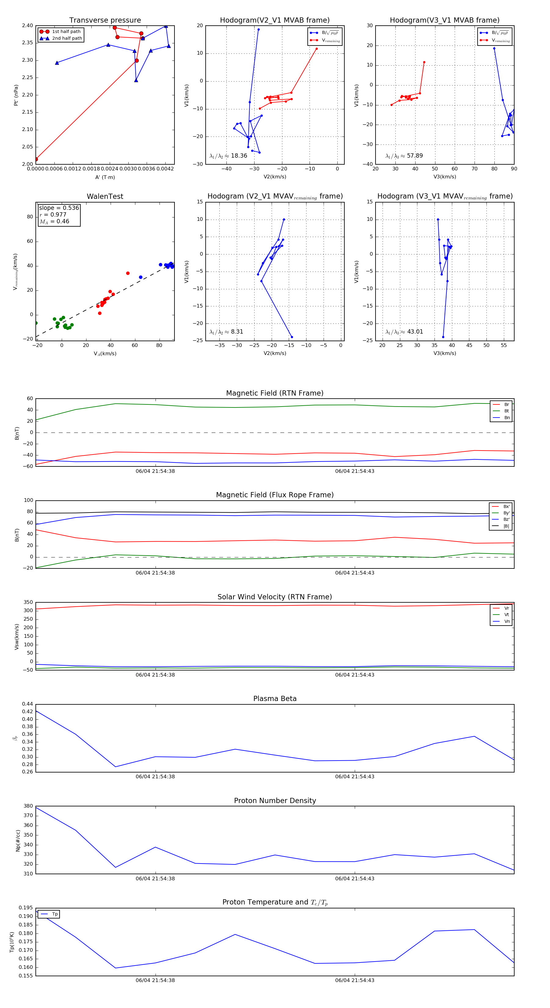
Flux Rope in 2020

Flux Rope Event 2020-06-04 21:54:35 ~ 2020-06-04 21:54:47 (13 seconds)


plot