HOME   LIST
‹–   –›

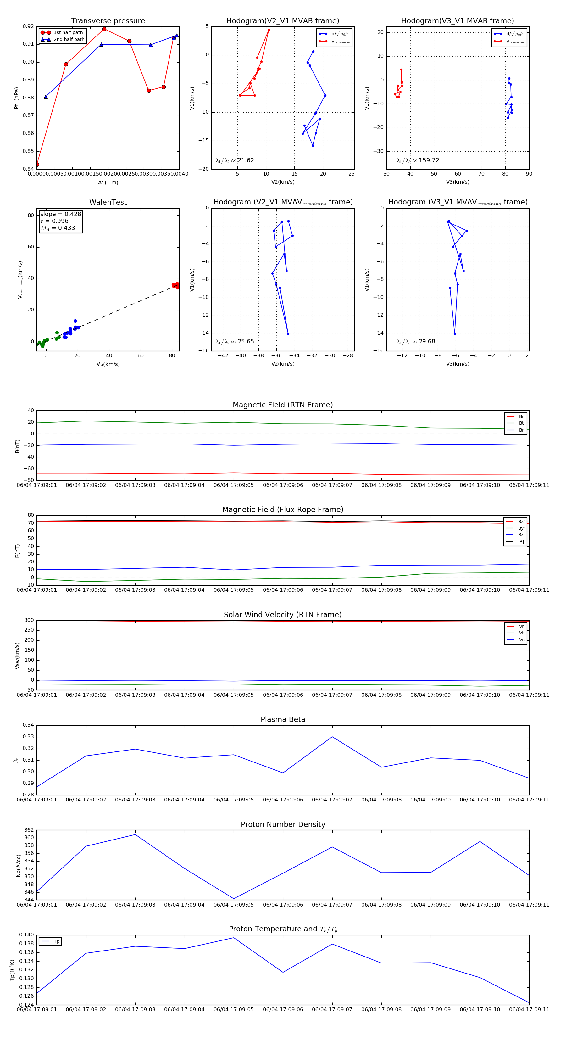
Flux Rope in 2020

Flux Rope Event 2020-06-04 17:09:01 ~ 2020-06-04 17:09:11 (11 seconds)


plot