HOME   LIST
‹–   –›

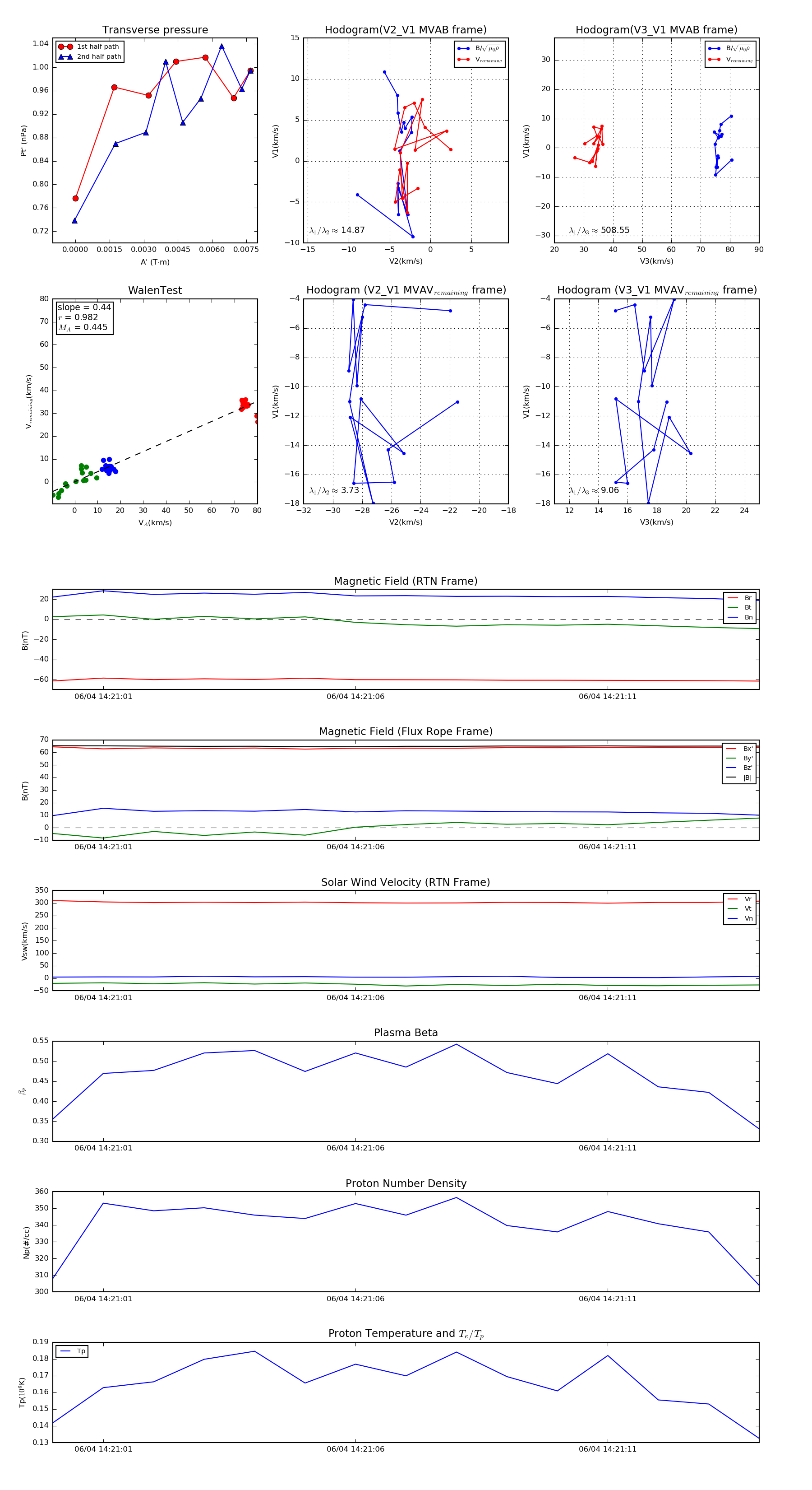
Flux Rope in 2020

Flux Rope Event 2020-06-04 14:21:00 ~ 2020-06-04 14:21:14 (15 seconds)


plot