HOME   LIST
‹–   –›

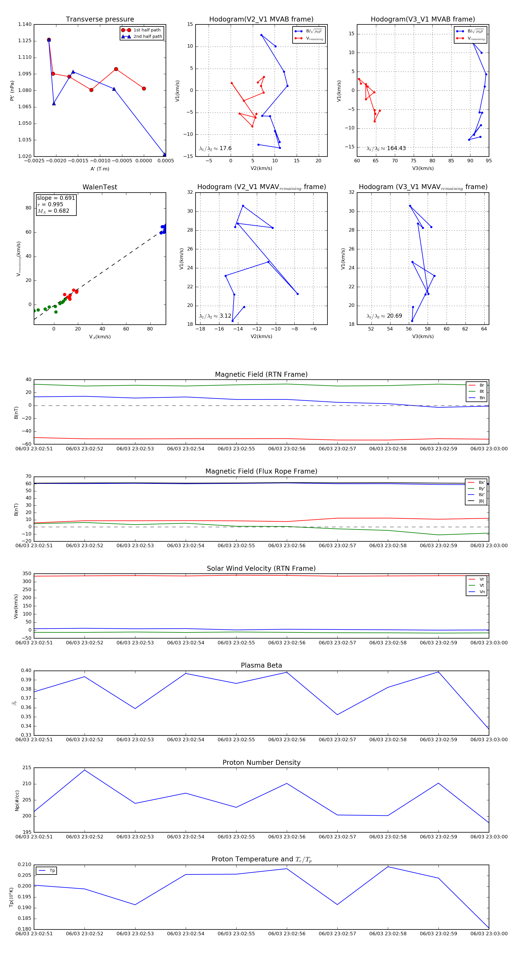
Flux Rope in 2020

Flux Rope Event 2020-06-03 23:02:51 ~ 2020-06-03 23:03:00 (10 seconds)


plot