HOME   LIST
‹–   –›

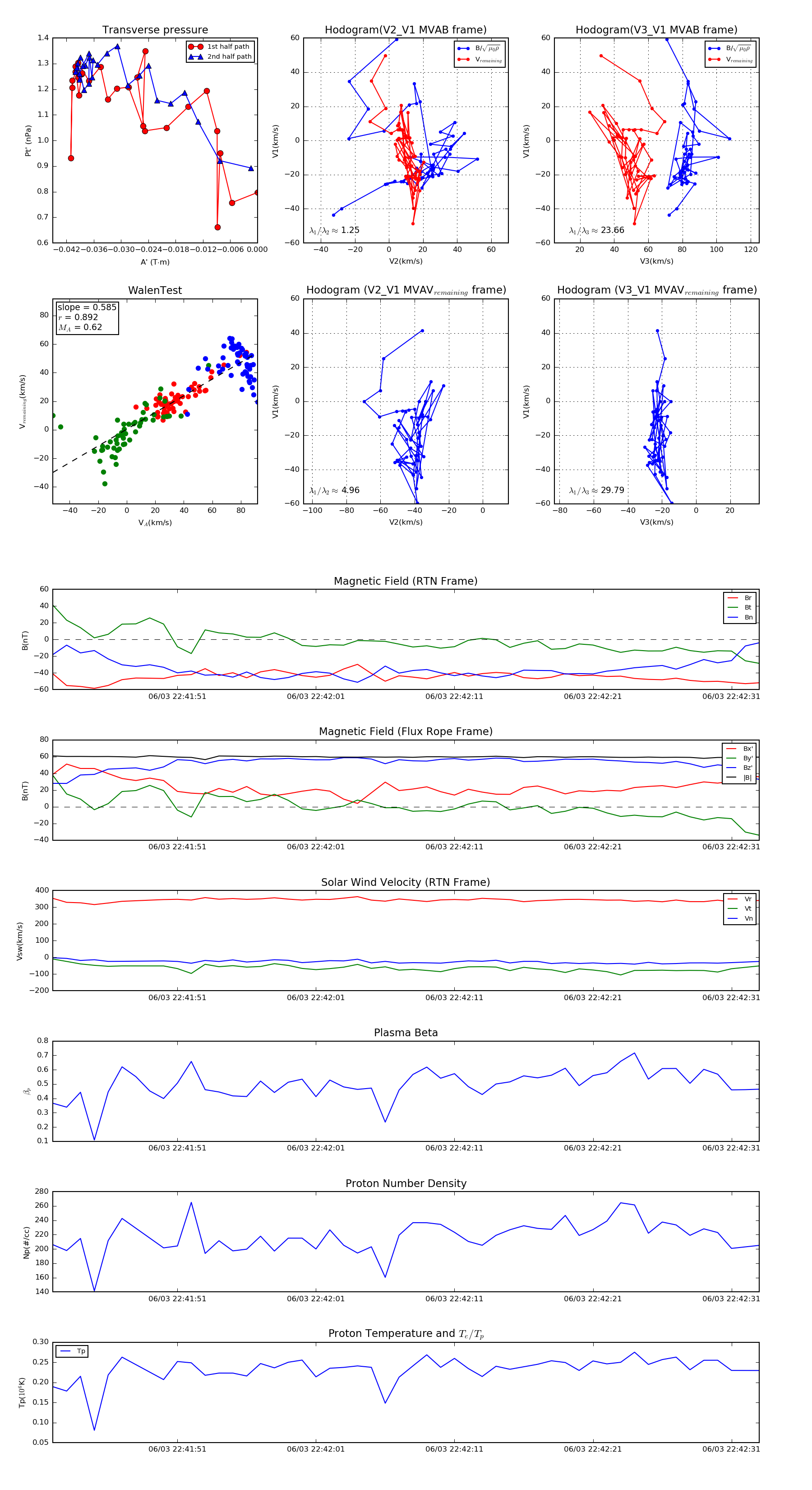
Flux Rope in 2020

Flux Rope Event 2020-06-03 22:41:42 ~ 2020-06-03 22:42:33 (52 seconds)


plot