HOME   LIST
‹–   –›

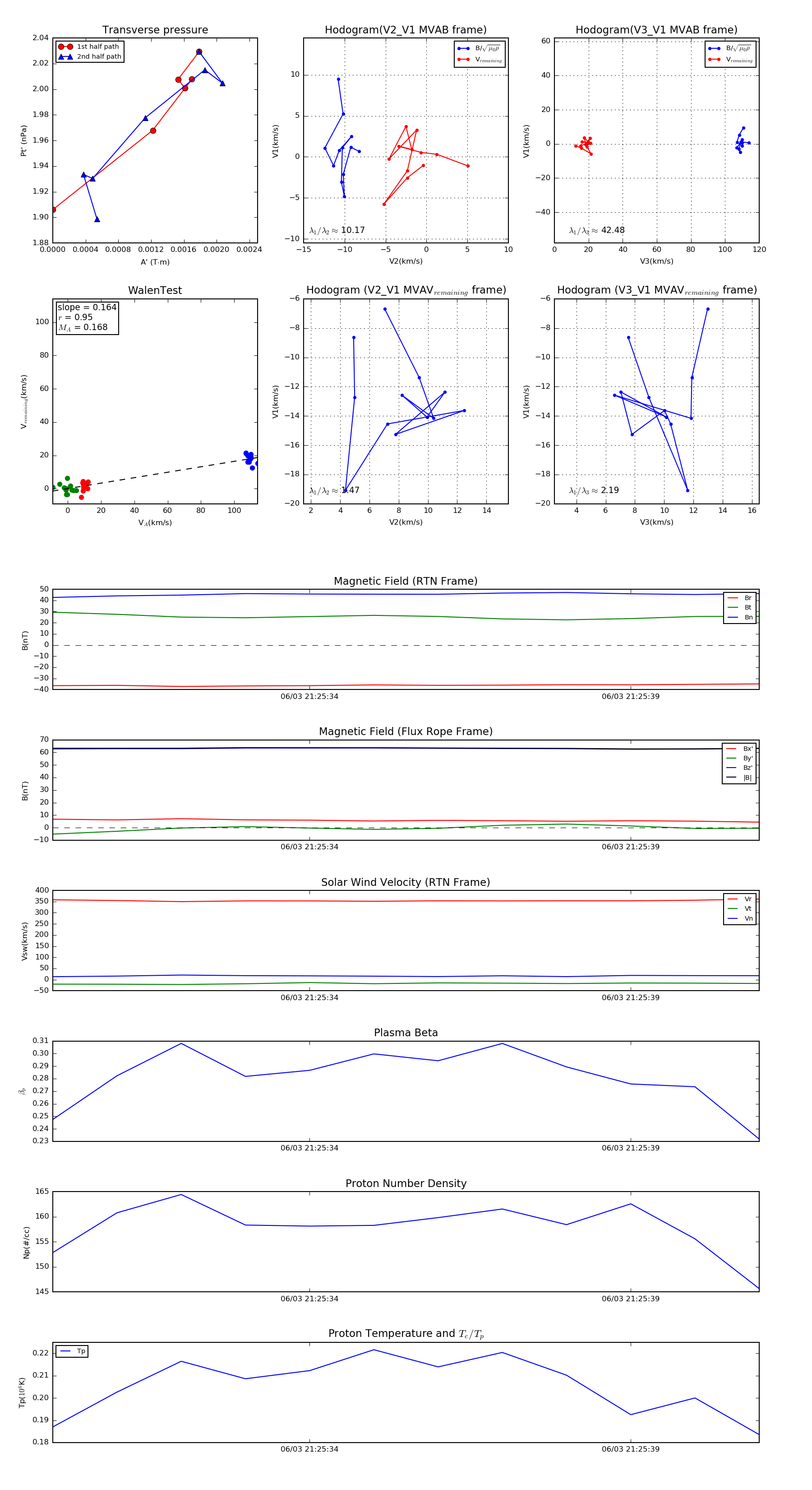
Flux Rope in 2020

Flux Rope Event 2020-06-03 21:25:30 ~ 2020-06-03 21:25:41 (12 seconds)


plot