HOME   LIST
‹–   –›

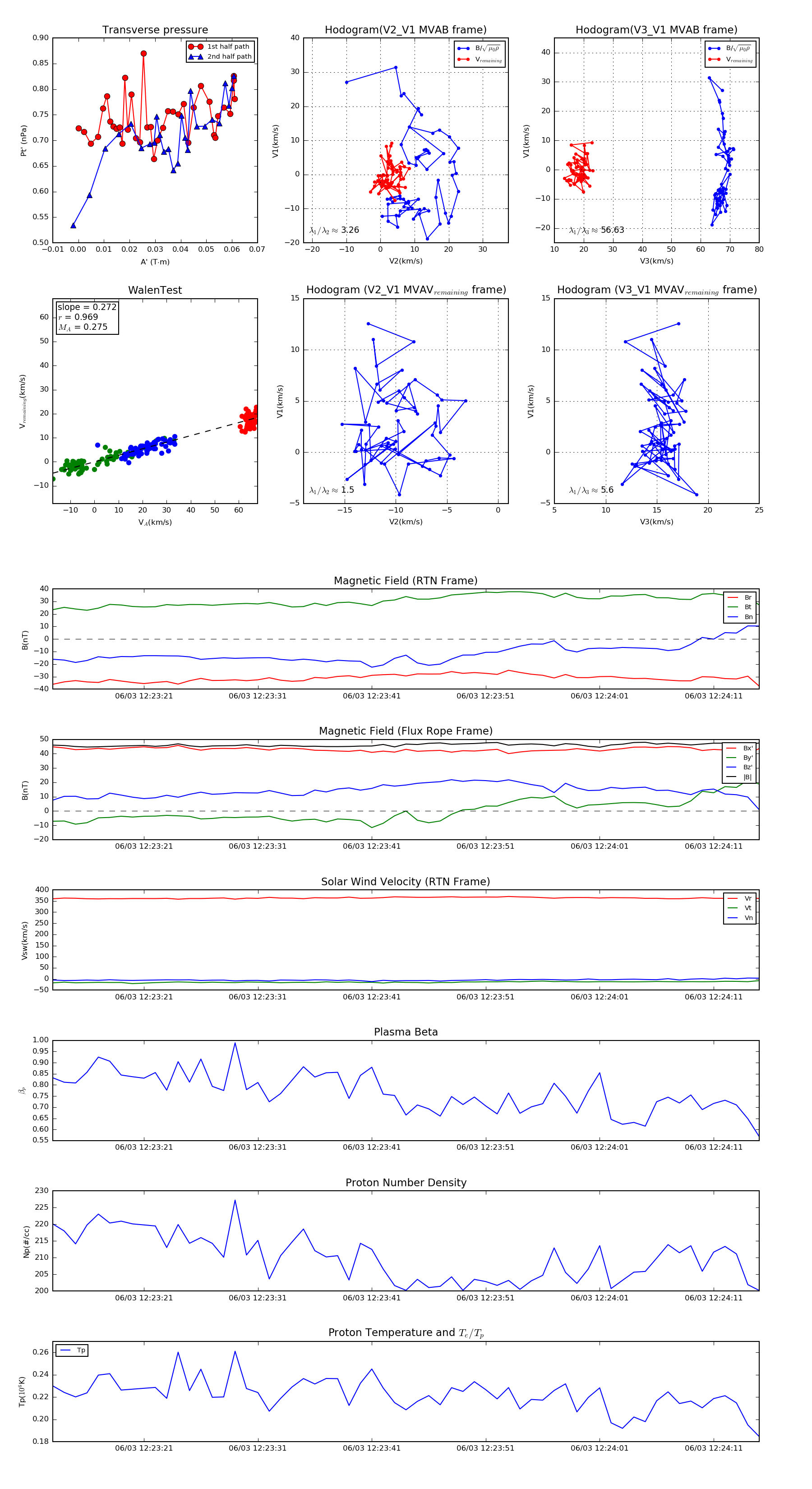
Flux Rope in 2020

Flux Rope Event 2020-06-03 12:23:13 ~ 2020-06-03 12:24:15 (63 seconds)


plot