HOME   LIST
‹–   –›

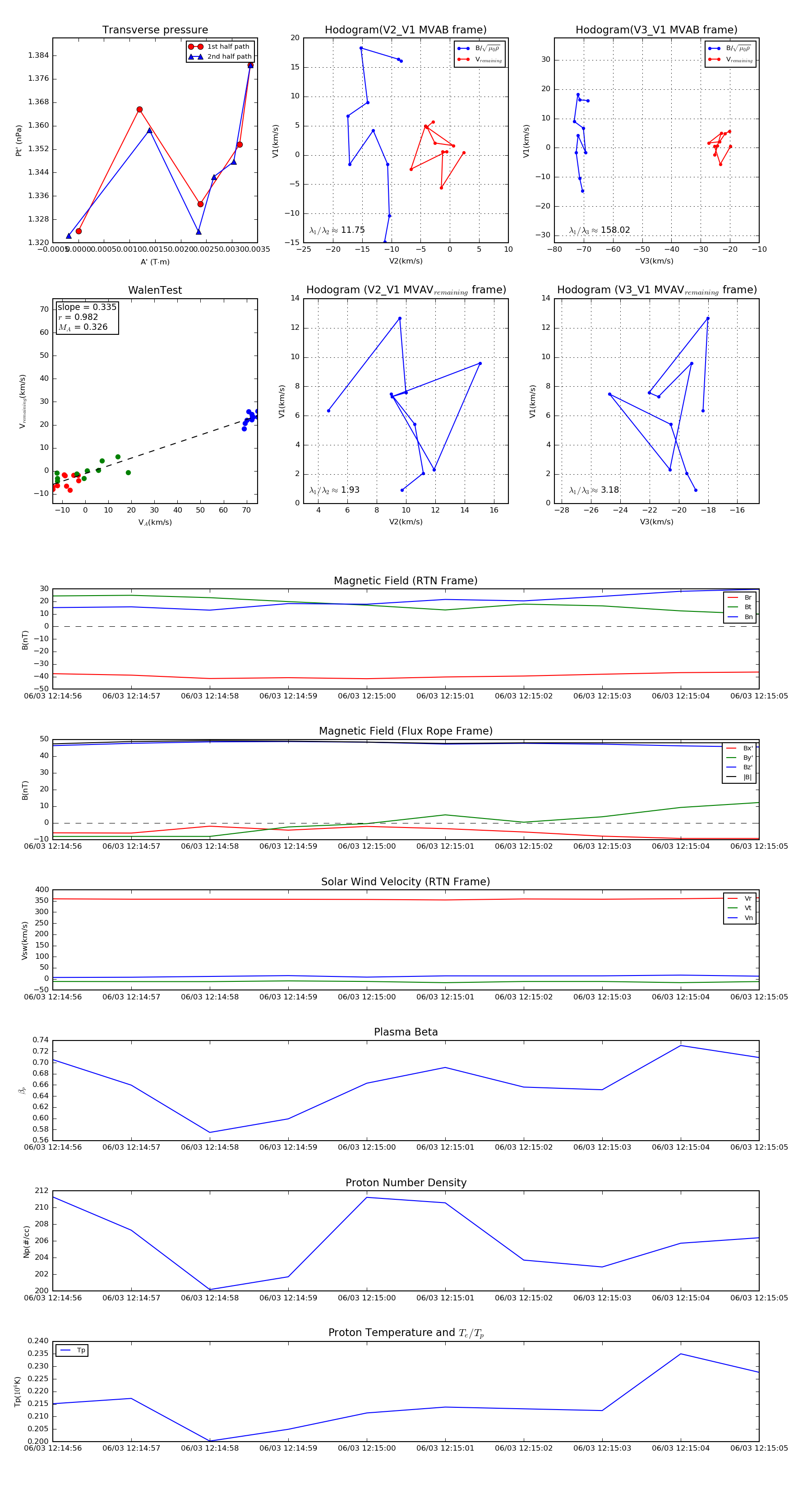
Flux Rope in 2020

Flux Rope Event 2020-06-03 12:14:56 ~ 2020-06-03 12:15:05 (10 seconds)


plot