HOME   LIST
‹–   –›

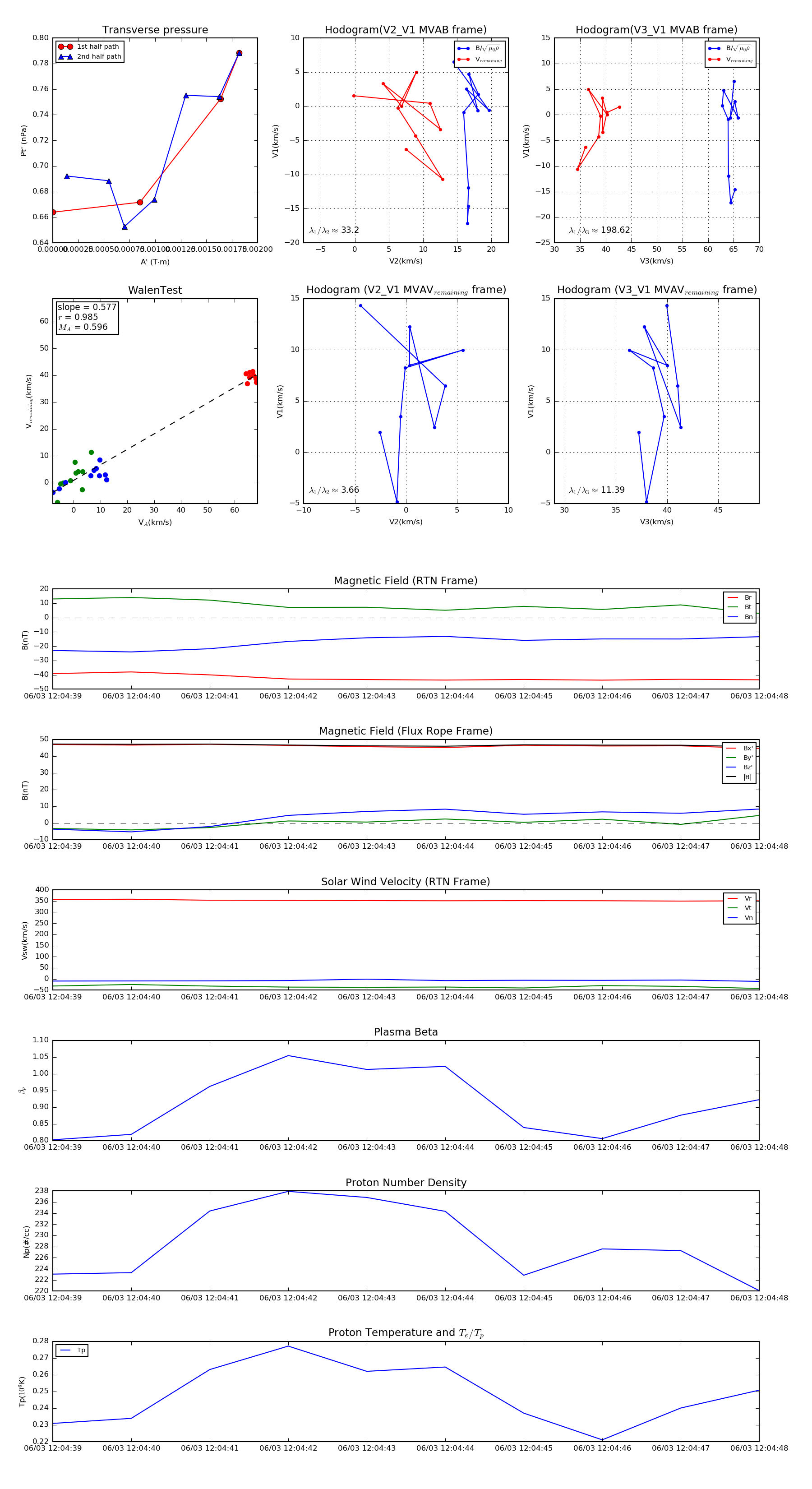
Flux Rope in 2020

Flux Rope Event 2020-06-03 12:04:39 ~ 2020-06-03 12:04:48 (10 seconds)


plot