HOME   LIST
‹–   –›

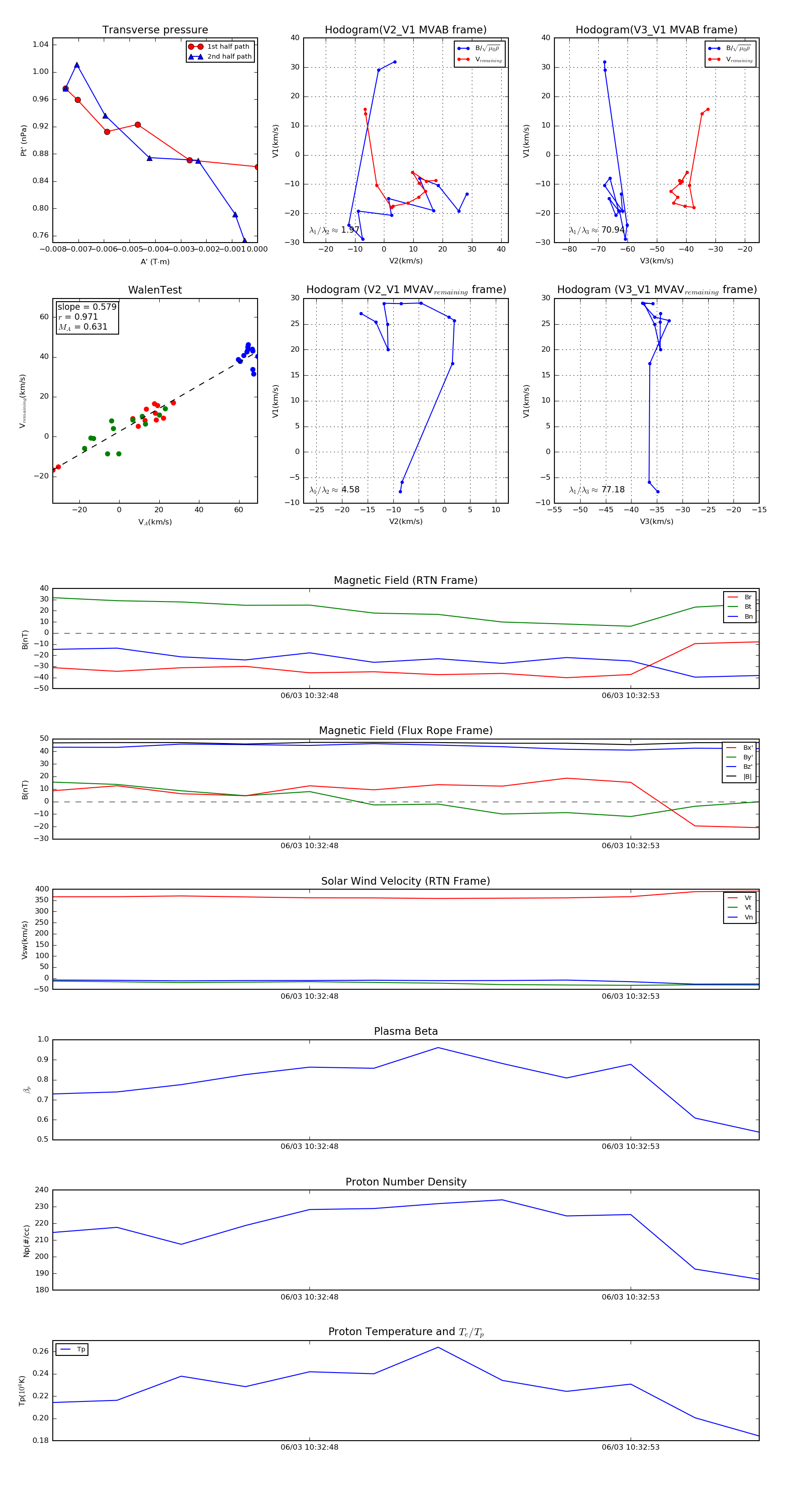
Flux Rope in 2020

Flux Rope Event 2020-06-03 10:32:44 ~ 2020-06-03 10:32:55 (12 seconds)


plot