HOME   LIST
‹–   –›

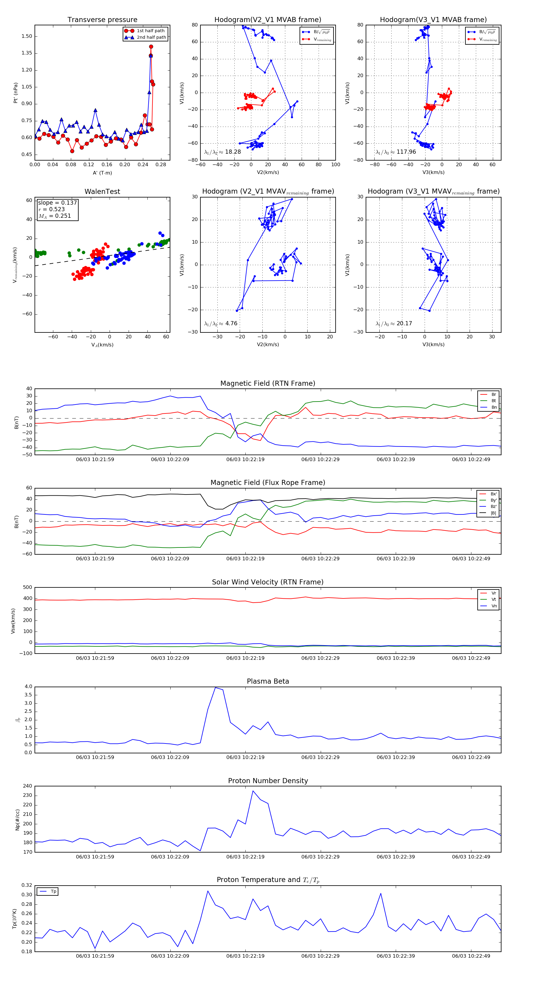
Flux Rope in 2020

Flux Rope Event 2020-06-03 10:21:51 ~ 2020-06-03 10:22:53 (63 seconds)


plot