HOME   LIST
‹–   –›

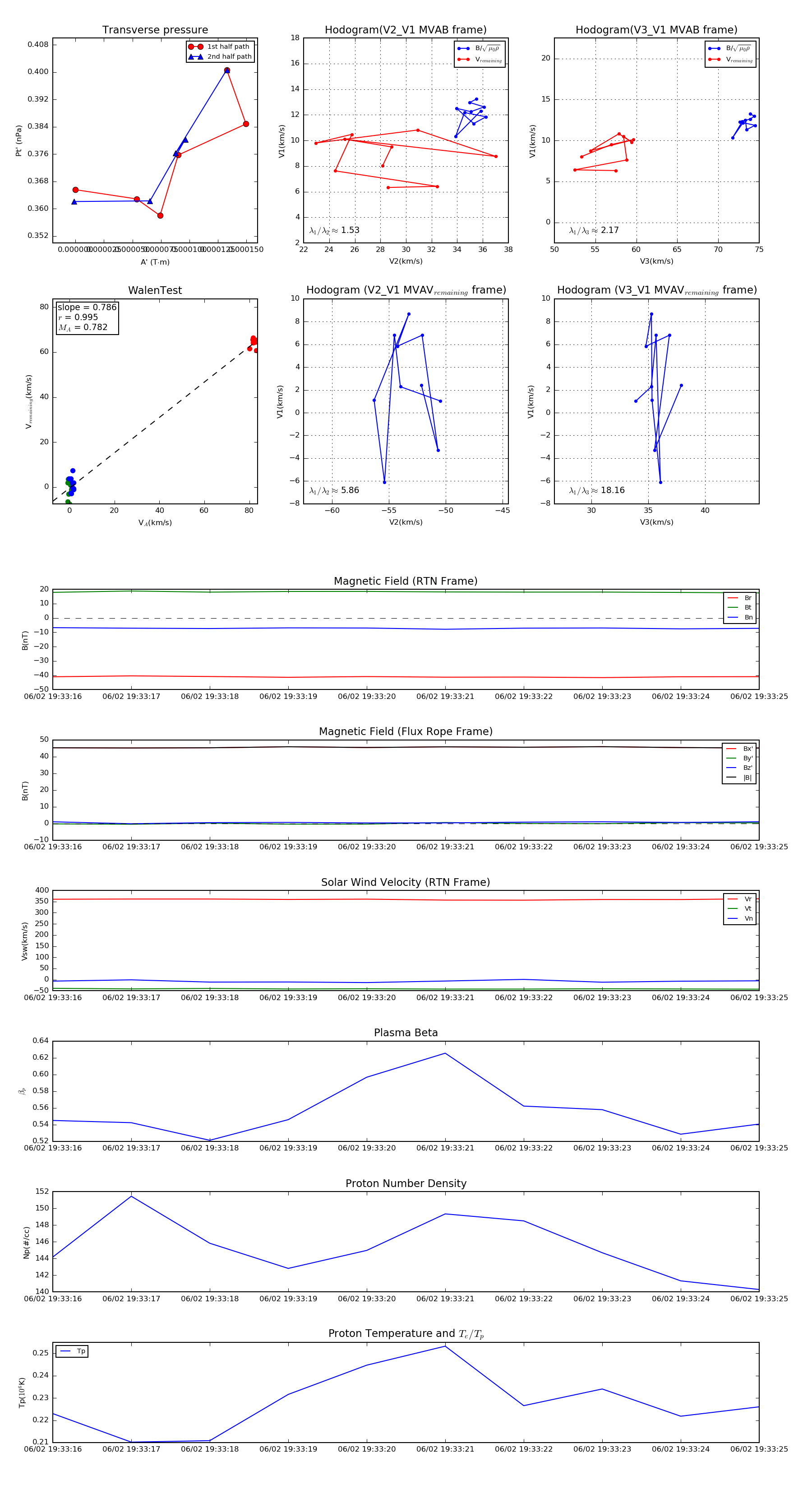
Flux Rope in 2020

Flux Rope Event 2020-06-02 19:33:16 ~ 2020-06-02 19:33:25 (10 seconds)


plot