HOME   LIST
‹–   –›

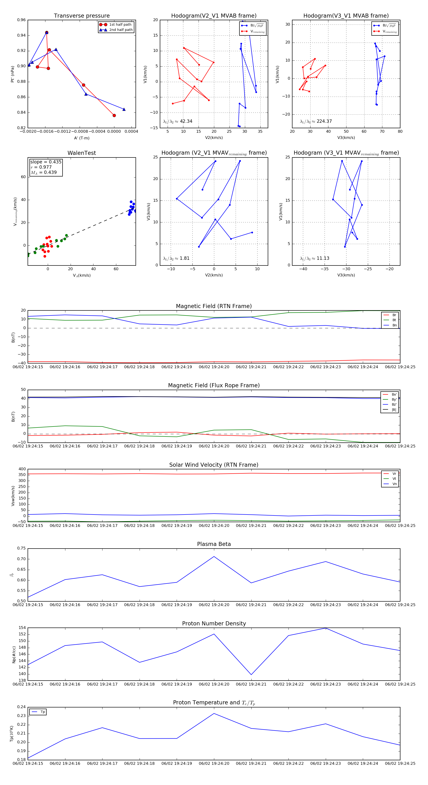
Flux Rope in 2020

Flux Rope Event 2020-06-02 19:24:15 ~ 2020-06-02 19:24:25 (11 seconds)


plot