HOME   LIST
‹–   –›

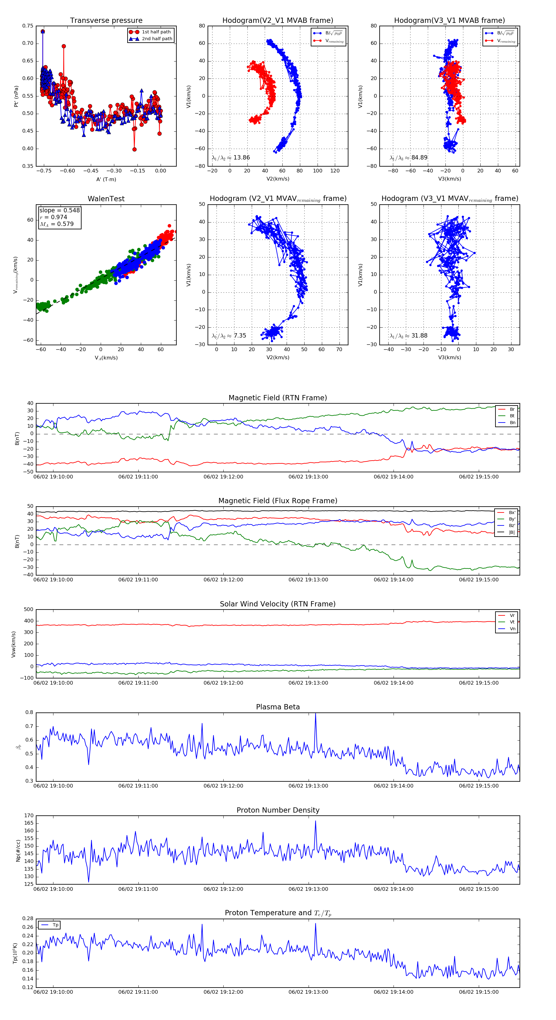
Flux Rope in 2020

Flux Rope Event 2020-06-02 19:09:48 ~ 2020-06-02 19:15:29 (342 seconds)


plot