HOME   LIST
‹–   –›

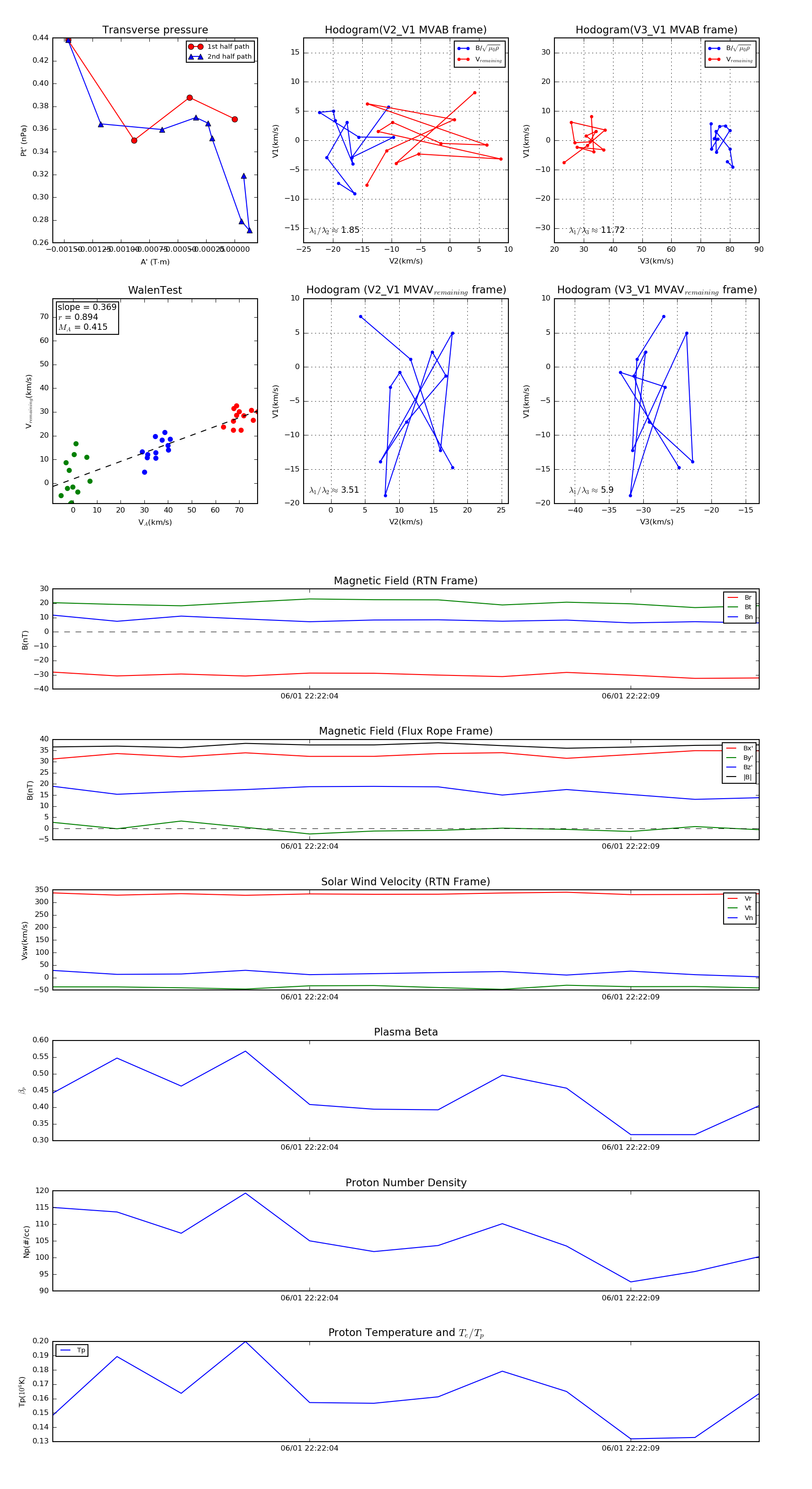
Flux Rope in 2020

Flux Rope Event 2020-06-01 22:22:00 ~ 2020-06-01 22:22:11 (12 seconds)


plot