HOME   LIST
‹–   –›

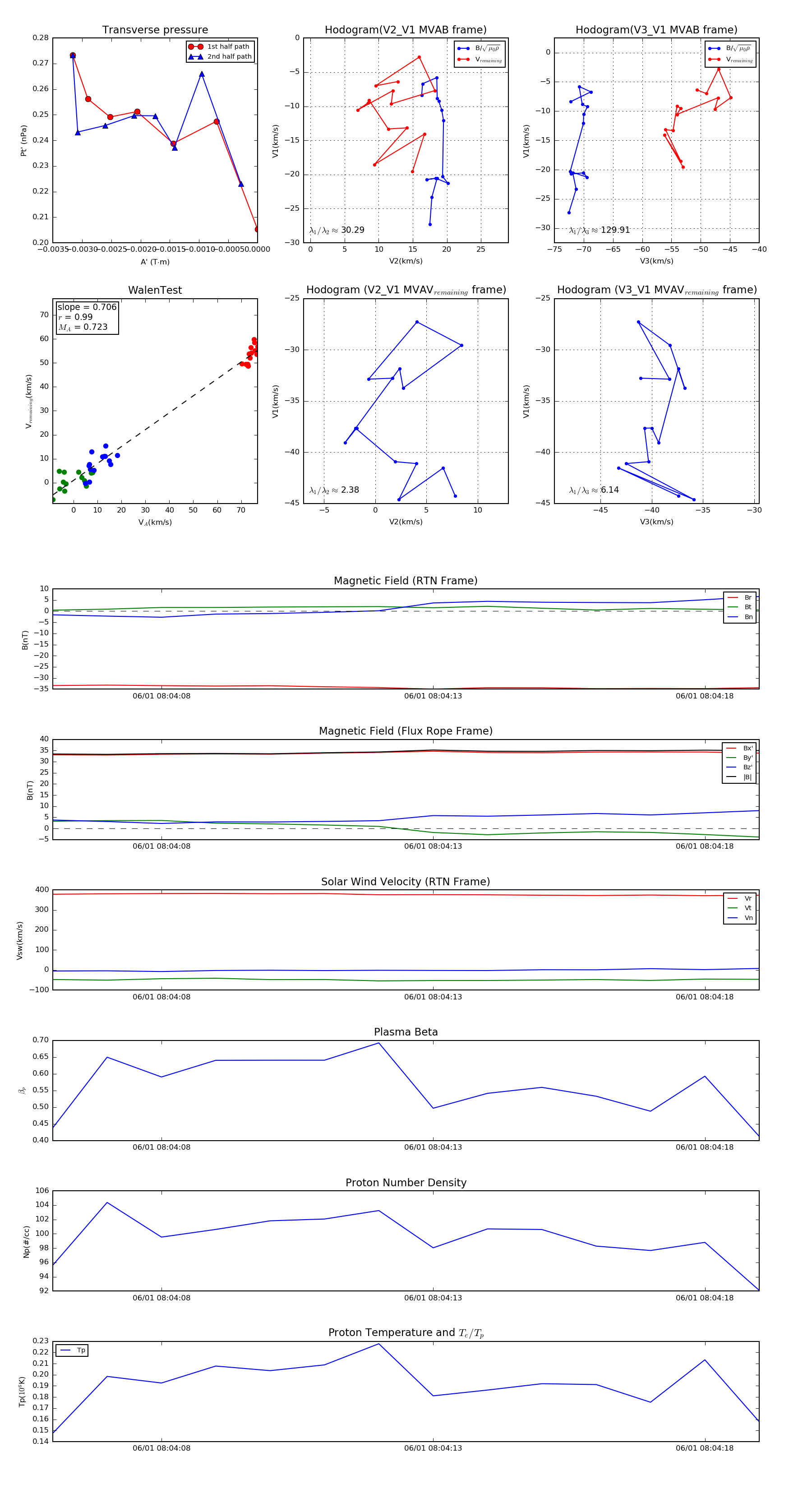
Flux Rope in 2020

Flux Rope Event 2020-06-01 08:04:06 ~ 2020-06-01 08:04:19 (14 seconds)


plot