HOME   LIST
‹–   –›

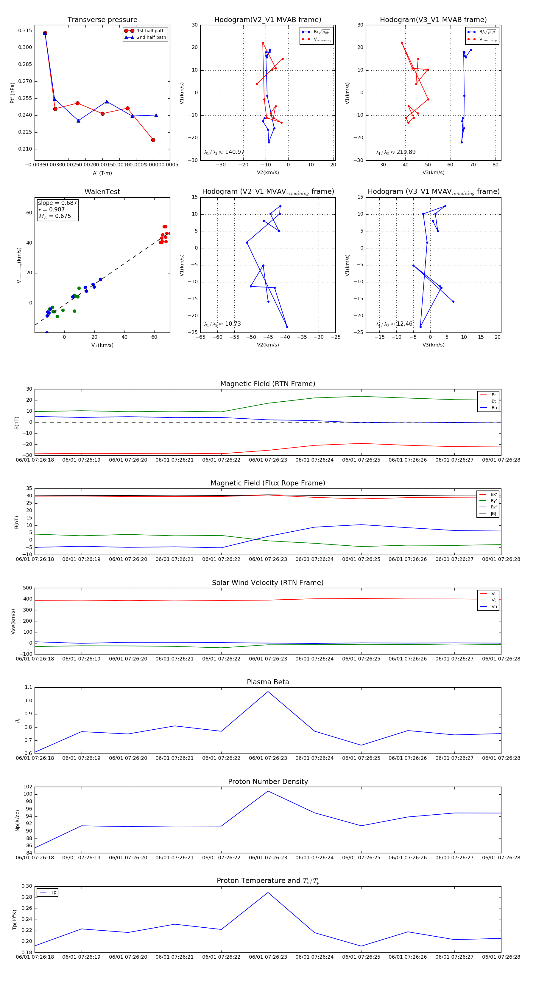
Flux Rope in 2020

Flux Rope Event 2020-06-01 07:26:18 ~ 2020-06-01 07:26:28 (11 seconds)


plot