HOME   LIST
‹–   –›

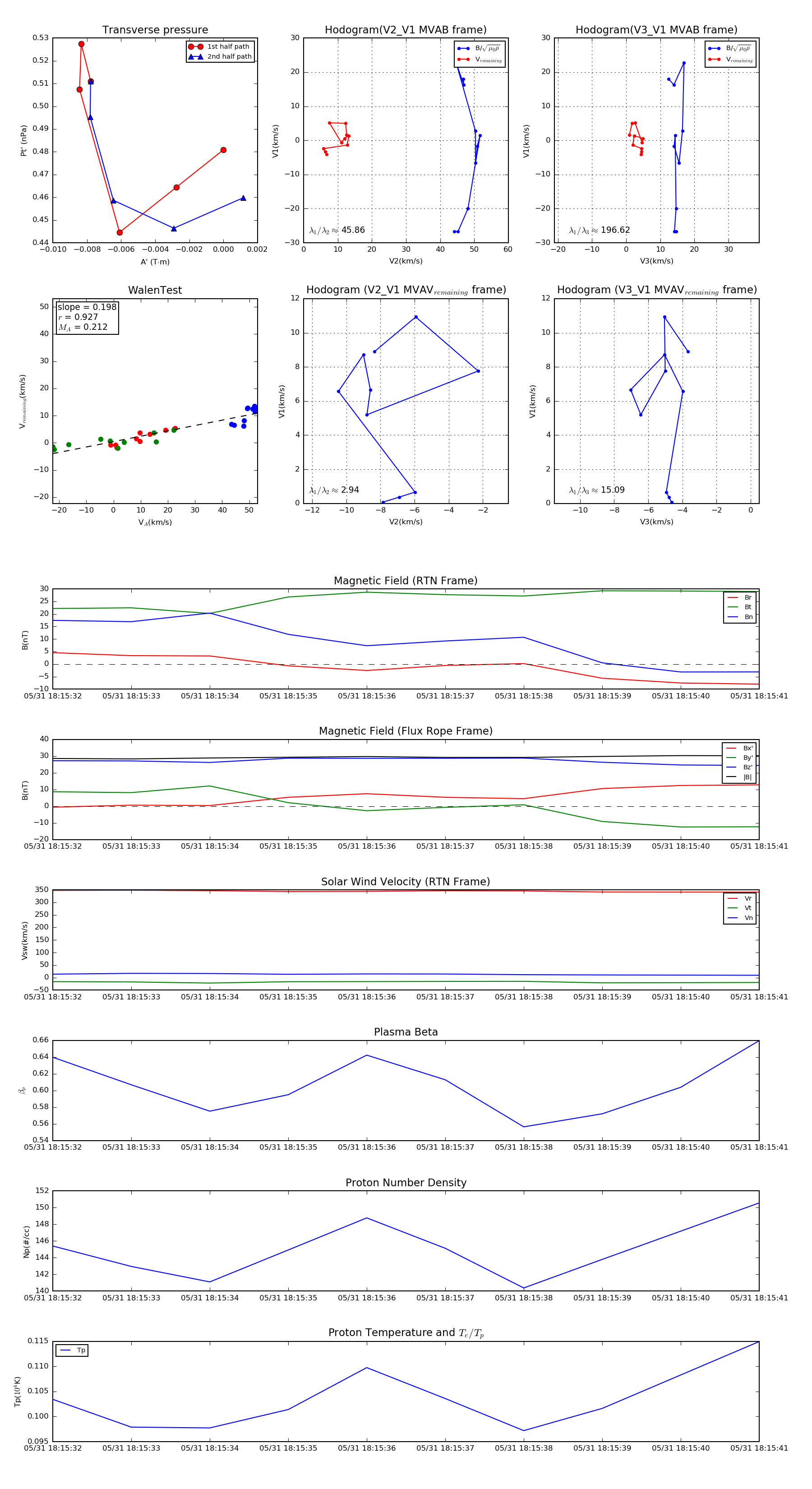
Flux Rope in 2020

Flux Rope Event 2020-05-31 18:15:32 ~ 2020-05-31 18:15:41 (10 seconds)


plot