HOME   LIST
‹–   –›

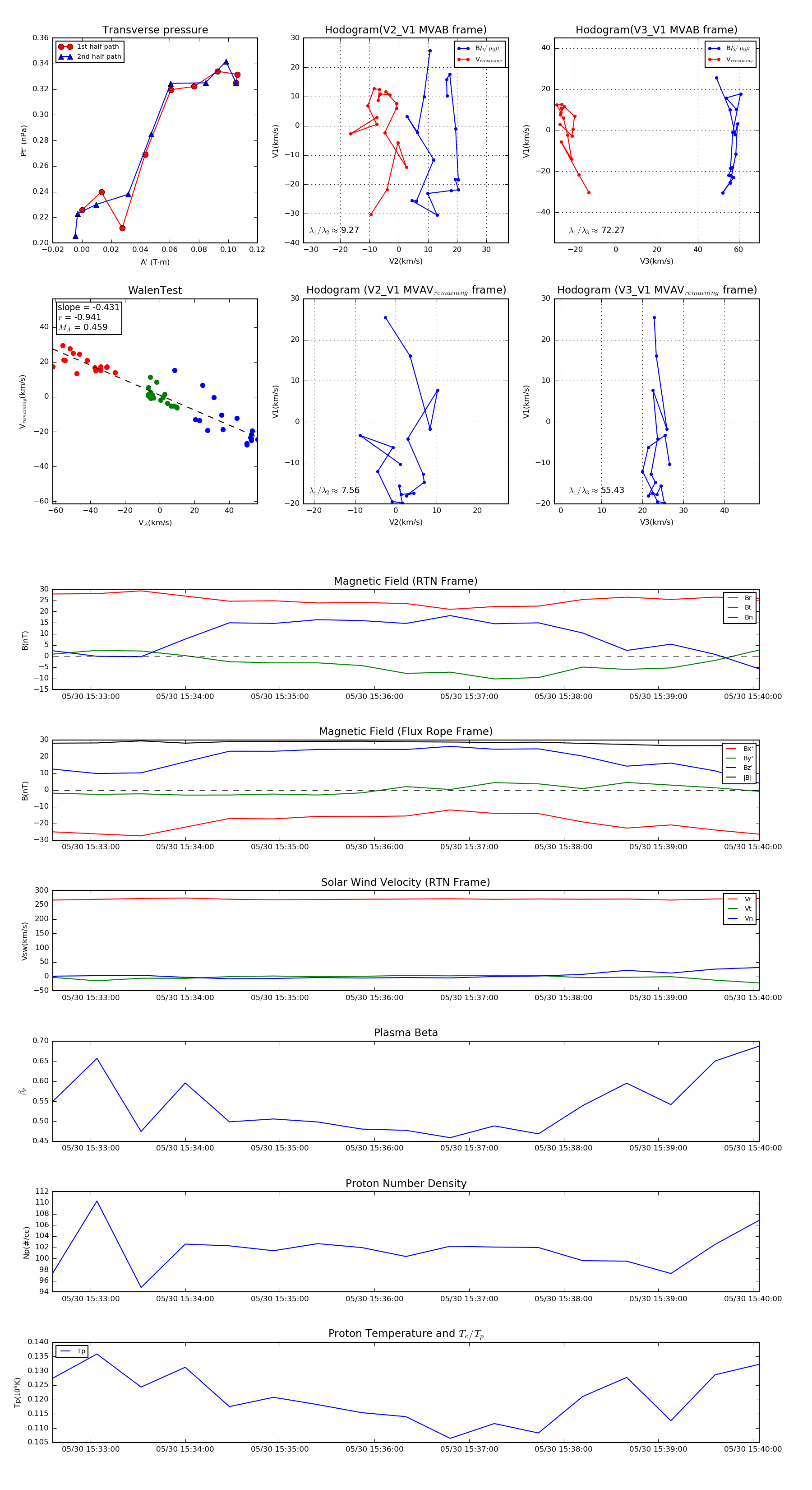
Flux Rope in 2020

Flux Rope Event 2020-05-30 15:32:36 ~ 2020-05-30 15:40:04 (449 seconds)


plot