HOME   LIST
‹–   –›

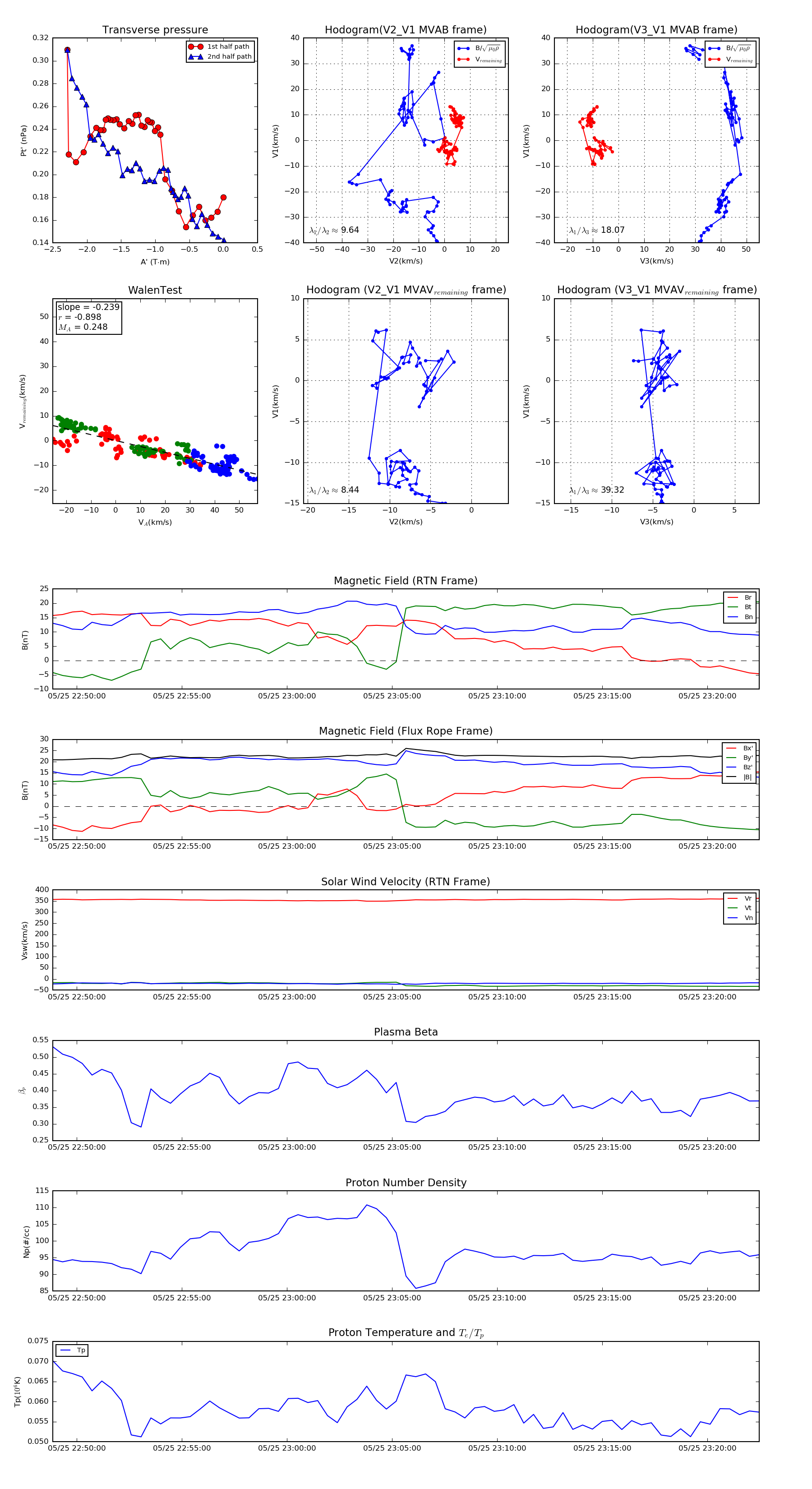
Flux Rope in 2020

Flux Rope Event 2020-05-25 22:48:52 ~ 2020-05-25 23:22:28 (2017 seconds)


plot