HOME   LIST
‹–   –›

Flux Rope in 2020

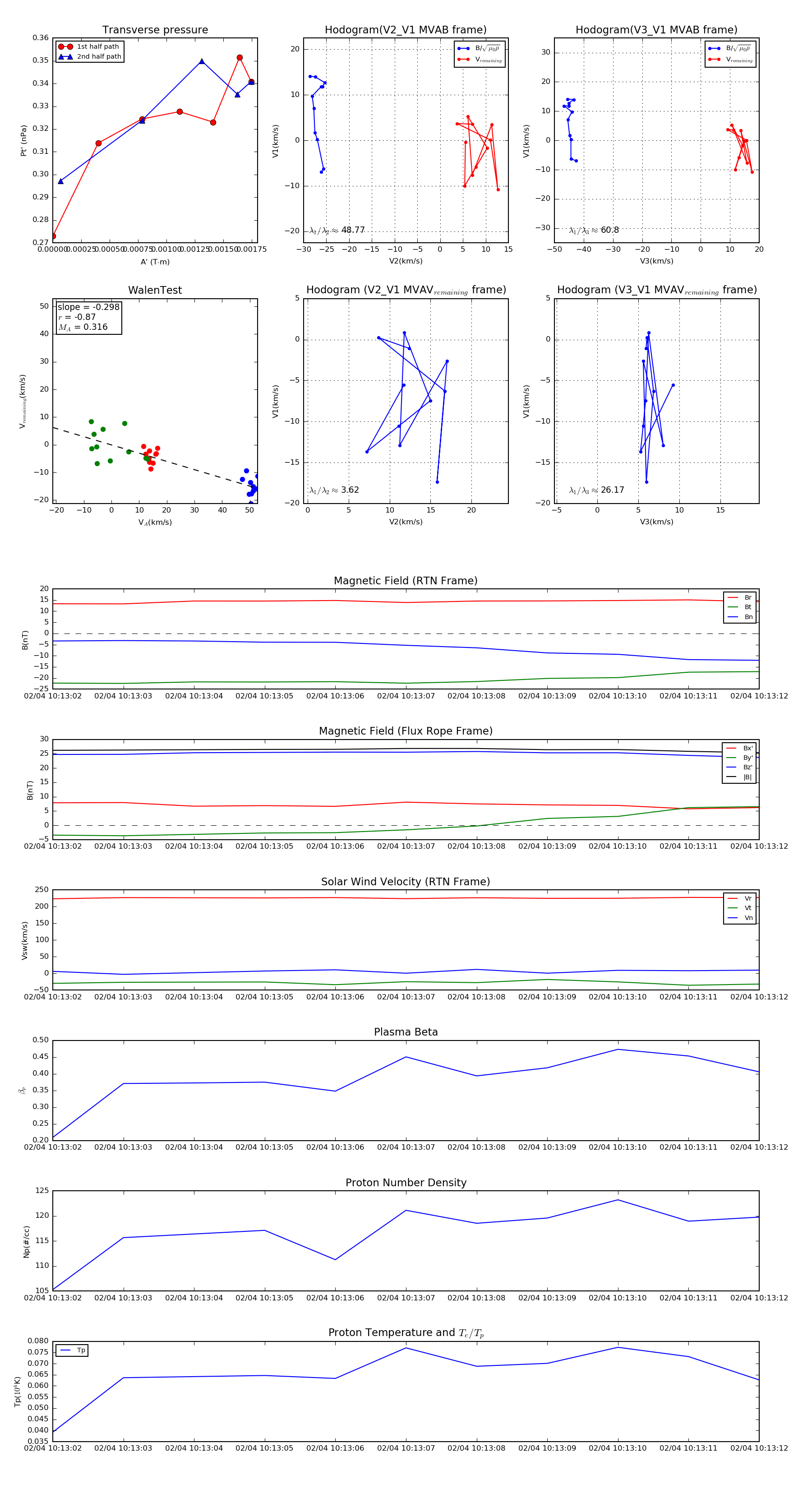
Flux Rope Event 2020-02-04 10:13:02 ~ 2020-02-04 10:13:12 (11 seconds)


plot