HOME   LIST
‹–   –›

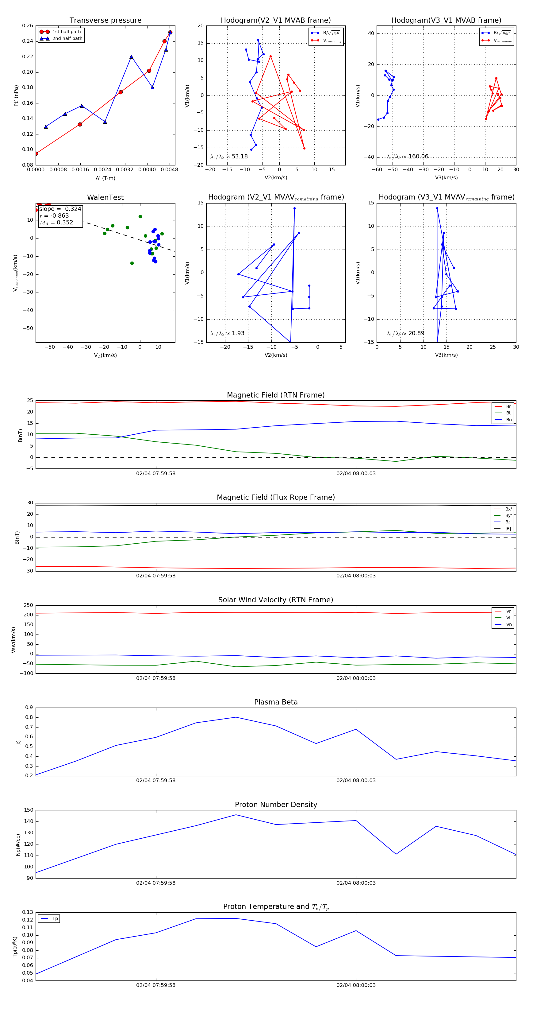
Flux Rope in 2020

Flux Rope Event 2020-02-04 07:59:55 ~ 2020-02-04 08:00:07 (13 seconds)


plot