HOME   LIST
‹–   –›

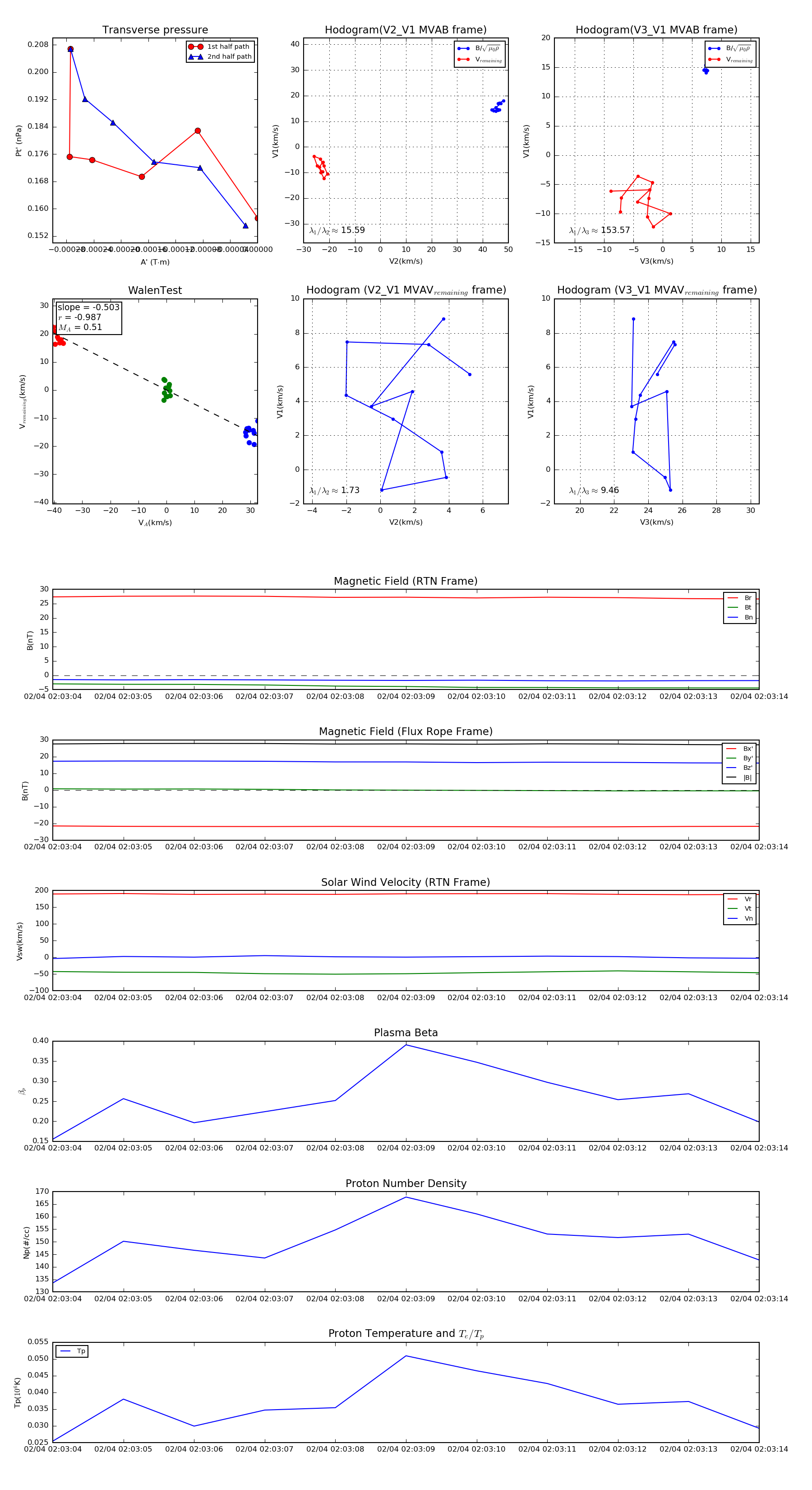
Flux Rope in 2020

Flux Rope Event 2020-02-04 02:03:04 ~ 2020-02-04 02:03:14 (11 seconds)


plot