HOME   LIST
‹–   –›

Flux Rope in 2020

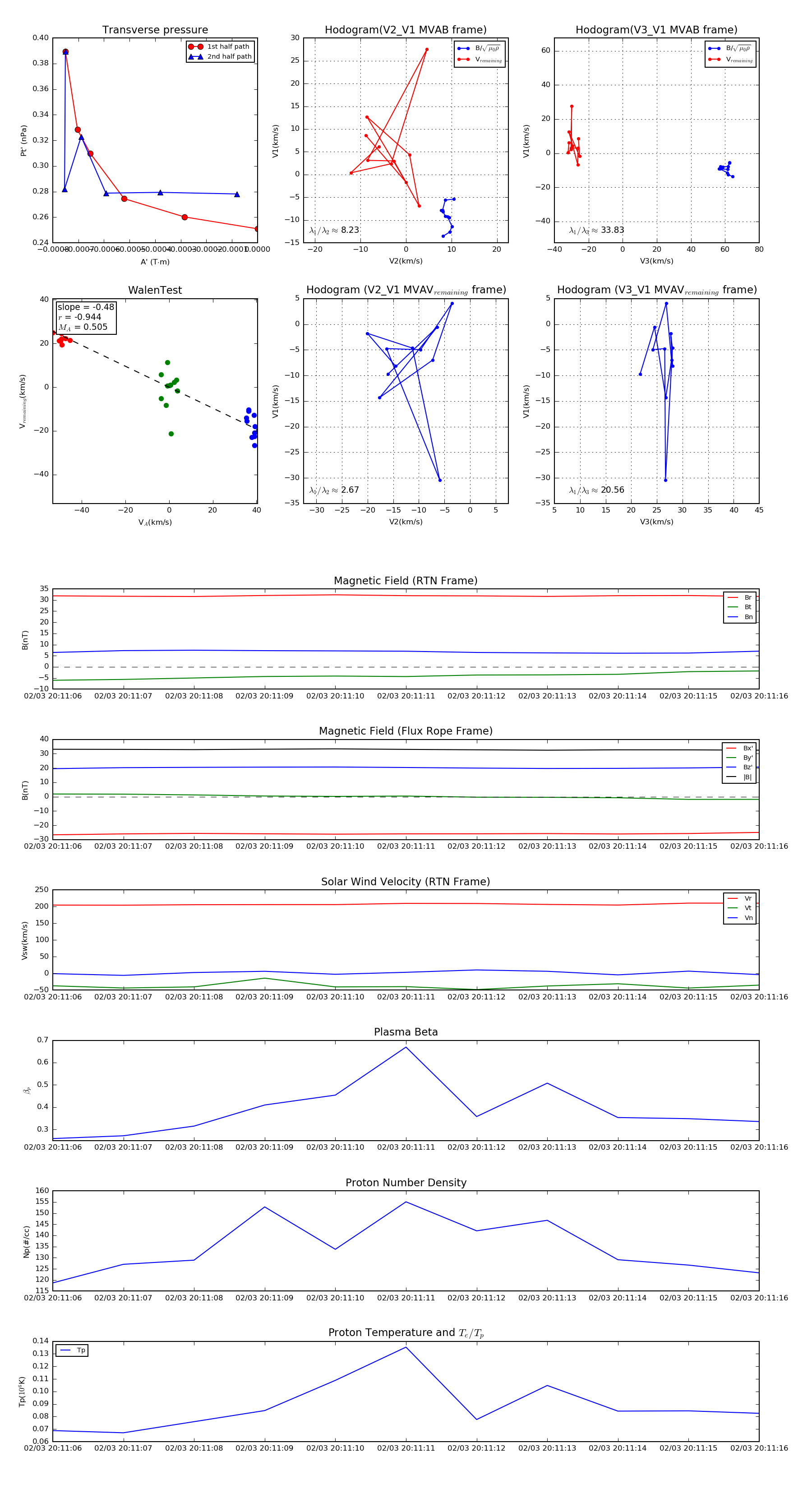
Flux Rope Event 2020-02-03 20:11:06 ~ 2020-02-03 20:11:16 (11 seconds)


plot