HOME   LIST
‹–   –›

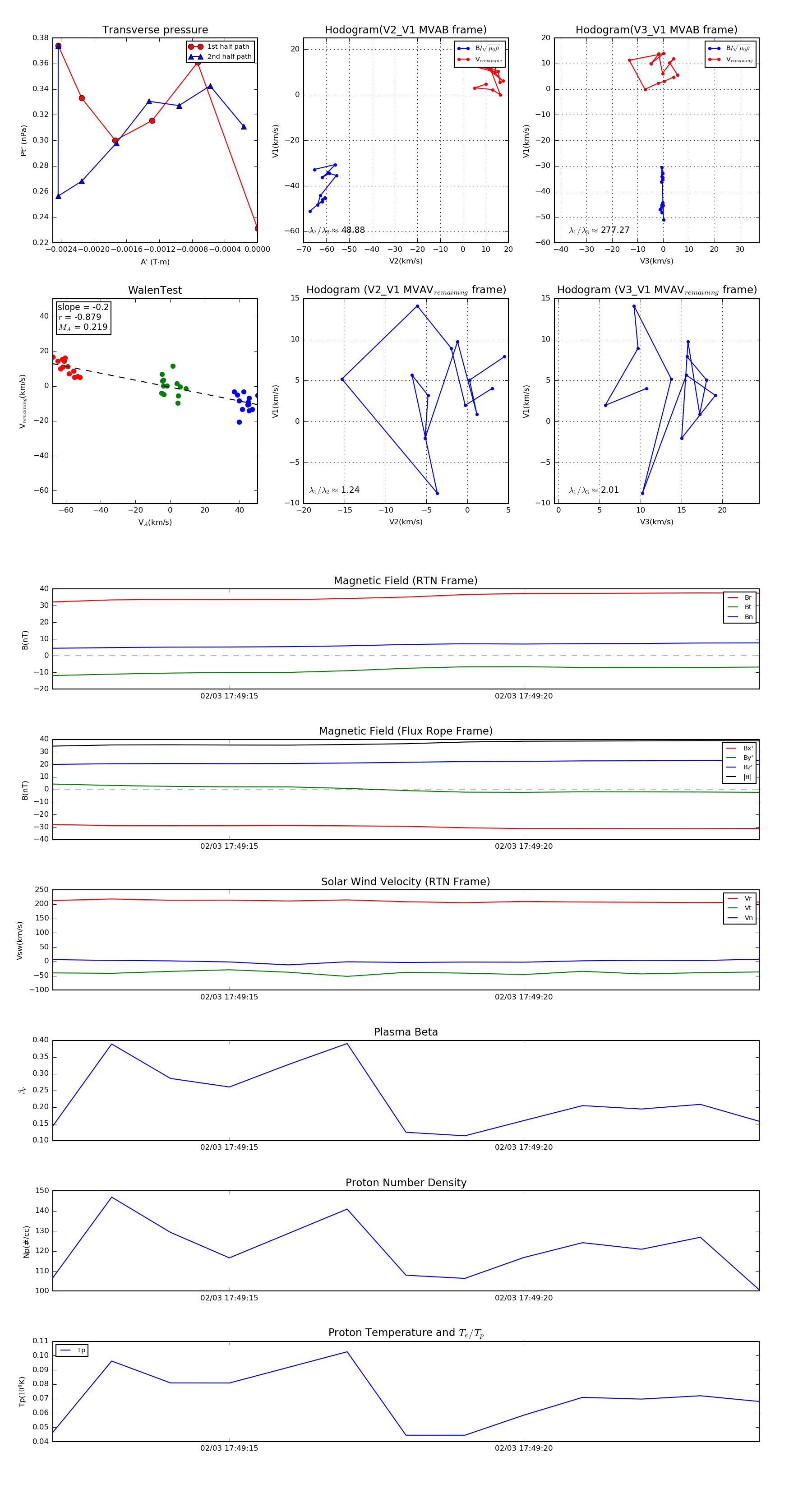
Flux Rope in 2020

Flux Rope Event 2020-02-03 17:49:12 ~ 2020-02-03 17:49:24 (13 seconds)


plot